国际能源网获悉,4月17日,瑞可达发布2023年度利润分配方案的公告。
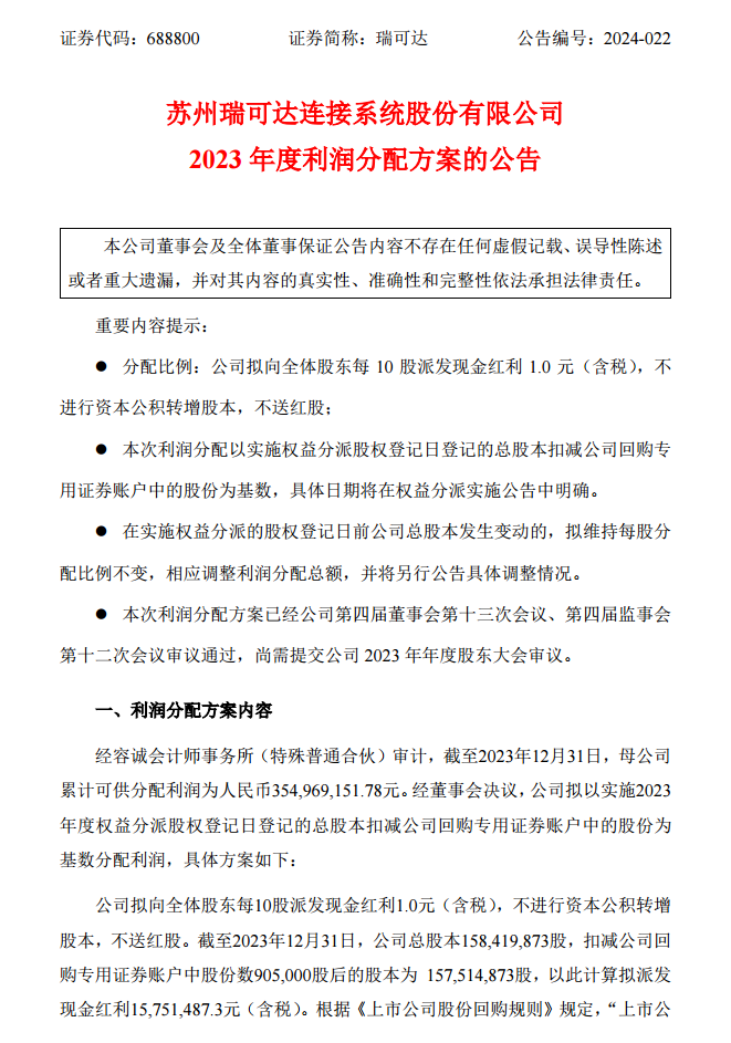
根据公告显示,截至2023年12月31日,母公司累计可供分配利润为人民币354,969,151.78元。经董事会决议,公司拟以实施2023年度权益分派股权登记日登记的总股本扣减公司回购专用证券账户中的股份为基数分配利润,公司拟向全体股东每10股派发现金红利1.0元(含税),不进行资本公积转增股本,不送红股。截至2023年12月31日,公司总股本158,419,873股,扣减公司回购专用证券账户中股份数905,000股后的股本为 157,514,873股,以此计算拟派发现金红利15,751,487.3元(含税)。根据《上市公司股份回购规则》规定,“上市公司以现金为对价,采用要约方式、集中竞价方式回购股份的,视同上市公司现金分红,纳入现金分红的相关比例计算”,公司2023年度以集中竞价方式回购公司股份金额为36,987,034.32元,因此,公司2023年度拟以现金分红金额占公司2023年度合并报表归属于上市公司股东净利润的38.55%。
详情如下:



中国能源资讯网


