国际能源网获悉,近日,新天绿能发布关于调整2023年度利润分配总额的公告。
公告称,公司拟以实施权益分派股权登记日登记的总股本为基数分配利润,拟向全体股东每10股派发现金红利2.14元(含税)。在前述董事会召开日后至权益实施分派的股权登记日前公司总股本发生变动的,维持每股分配金额不变,相应调整分配总额。
根据公司2023年度利润分配预案中确定的“在前述董事会召开日后至权益实施分派的股权登记日前公司总股本发生变动的,维持每股分配金额不变,相应调整分配总额。”原则,以公司目前可参与利润分配的公司总股本4,205,693,073股进行测算,2023年度利润分配现金分红总额由896,037,917.62元(含税)调整为900,018,317.62元(含税),占本年度归属于母公司股东净利润比例为40.77%。
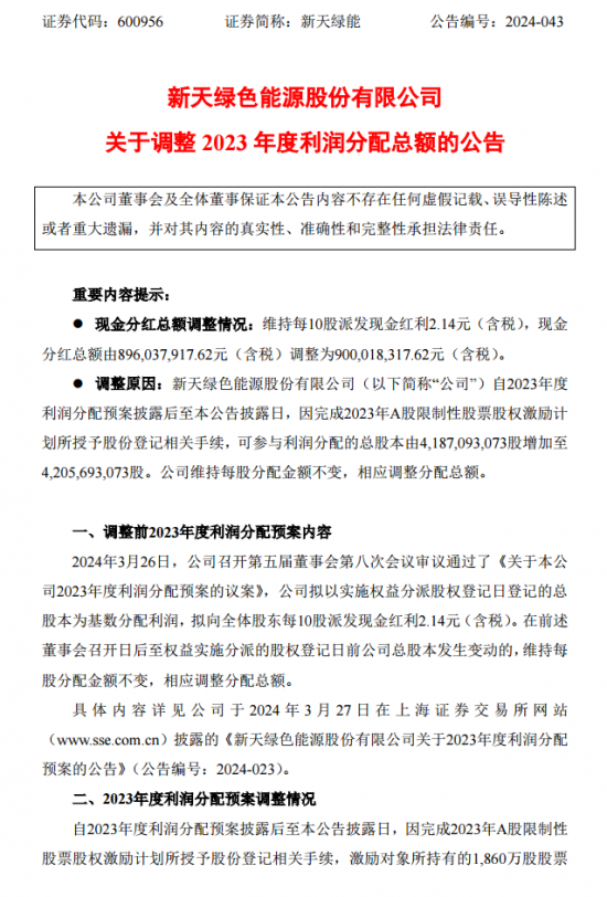
详情如下:


中国能源资讯网


