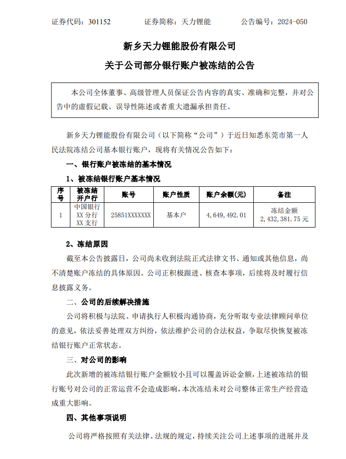
国际能源网获悉,6月4日,天力锂能发布公告称,公司于近日知悉东莞市第一人民法院冻结公司基本银行账户,冻结金额2,432,381.75元。
截至公告日,天力锂能尚未收到法院正式法律文书、通知或其他信息,尚不清楚账户冻结的具体原因。公司正积极跟进、核查本事项,后续将及时履行信息披露义务。
天力锂能表示,此次新增的被冻结银行账户金额较小且可以覆盖诉讼金额,上述被冻结的银行账号对公司的正常运营不会造成影响,本次冻结未对公司整体正常生产经营造成重大影响。
原公告如下:


国际能源网获悉,6月4日,天力锂能发布公告称,公司于近日知悉东莞市第一人民法院冻结公司基本银行账户,冻结金额2,432,381.75元。
截至公告日,天力锂能尚未收到法院正式法律文书、通知或其他信息,尚不清楚账户冻结的具体原因。公司正积极跟进、核查本事项,后续将及时履行信息披露义务。
天力锂能表示,此次新增的被冻结银行账户金额较小且可以覆盖诉讼金额,上述被冻结的银行账号对公司的正常运营不会造成影响,本次冻结未对公司整体正常生产经营造成重大影响。
原公告如下:

