国际能源网获悉,近日,康达新材发布关于第五期员工持股计划非交易过户完成的公告。
公告称,本期员工持股计划股票来源为公司回购专用账户内已回购的股份。公司于2023年4月28日召开的第五届董事会第二十一次会议审议通过了《关于回购公司股份方案(第七期)的议案》,并于2023年5月5日披露了《回购报告书(第七期)》(公告编号:2023-056)。公司拟以集中竞价交易方式,使用不低于7,500万元人民币(含)且不高于15,000万元人民币(含)的自有资金回购公司股份,回购的价格不超过人民币20.00元/股。
截至2023年12月19日,公司通过回购专用证券账户以集中竞价交易方式累计回购公司股份8,242,400股,占公司总股本的2.6989%,最高成交价为14.844元/股,最低成交价为11.44元/股,成交金额为100,022,378元(不含交易费用),回购均价约为12.14元/股。公司用于本期员工持股计划的回购股份为4,289,000股。
本期员工持股计划实际筹集的资金总额为28,650,520元,其中参加本期员工持股计划的董事、监事、高级管理人员合计出资8,082,800元,占本期员工持股计划总份额的比例为28.21%;其他符合条件的员工认购总金额为20,567,720元,占本期员工持股计划总份额的比例为71.79%。本期员工持股计划的资金来源为员工合法薪酬、自筹资金以及法律法规允许的其他方式。本期员工持股计划不存在公司向持有人提供垫资、担保、借贷等财务资助情形。员工实际认购份额、本期员工持股计划的资金来源与股东大会审议通过的情况一致。
详情如下:



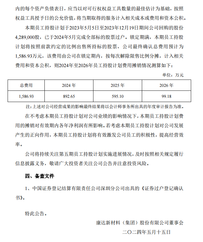
中国能源资讯网


