国际能源网获悉,近日,科达制造发布2023年年度业绩预告。
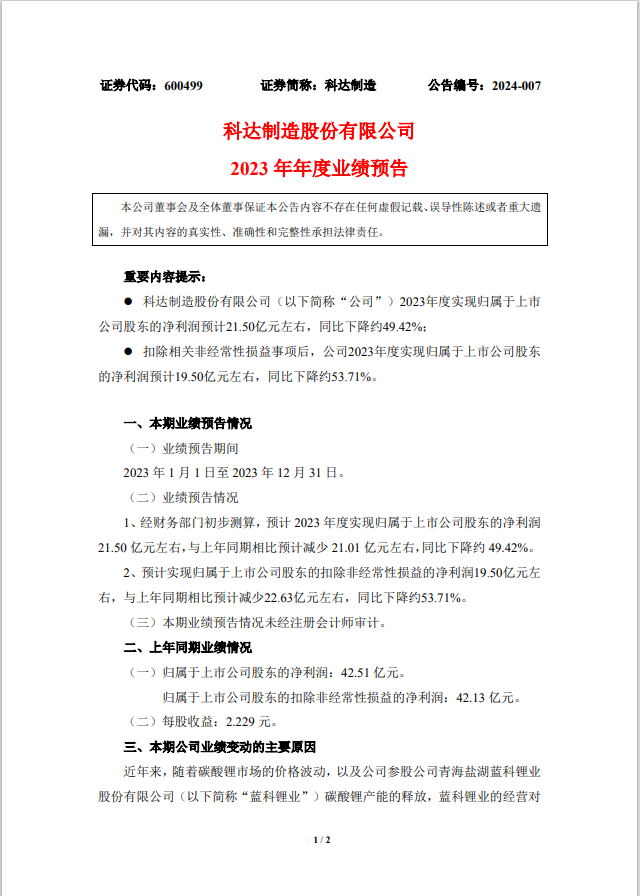
公告显示,经财务部门初步测算,科达制造预计2023年度实现归属于上市公司股东的净利润21.50亿元左右,与上年同期相比预计减少21.01亿元左右,同比下降约49.42%。预计实现归属于上市公司股东的扣除非经常性损益的净利润19.50亿元左右,与上年同期相比预计减少22.63亿元左右,同比下降约53.71%。
对于业绩变动原因,科达制造表示,近年来,随着碳酸锂市场的价格波动,以及公司参股公司青海盐湖蓝科锂业股份有限公司碳酸锂产能的释放,蓝科锂业的经营对2/2公司业绩有较大影响。2022年其对公司利润的影响占公司归属于上市公司股东净利润的80%以上。报告期内,蓝科锂业产销量同比均实现较好增长,与此同时,碳酸锂市场终端价格从报告期初约50万元/吨持续下跌,于报告期末跌破10万元/吨,随着碳酸锂价格的剧烈波动,蓝科锂业实现的业绩较上年同期大幅减少约62%,导致其对公司归属于上市公司股东净利润影响与上年同比减少约21亿元。
除此之外,受全球经济放缓及国内房地产市场影响,公司建材及机械业务略有波动。为积极应对市场变化,公司已于2023年持续加大陶瓷机械海外及配件耗材市场布局、陶瓷机械通用化领域的开拓,并推进海外建材业务的项目建设及品牌运营工作,助力公司业务的可持续发展。
原文如下:


中国能源资讯网


