新能源新闻资讯
政策|项目|技术

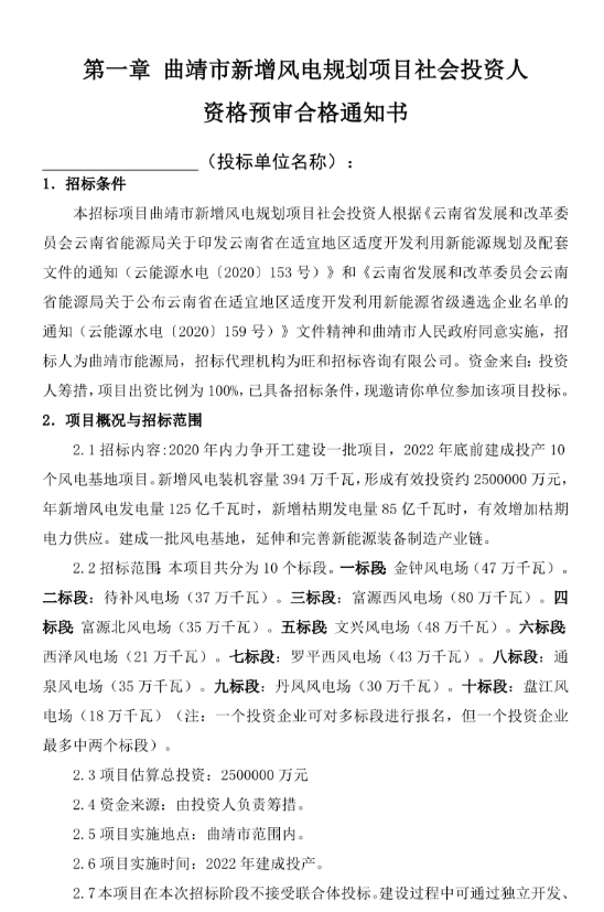
250亿元有效投资!云南最后3.94GW风电项目启动优选!

据国际能源网/风电头条(微信号:wind-2005s)获悉,12月8日,云南“8+3”风电项目最后3.94GW的风电项目业主优选截止投标,正式进入评标阶段。


图片
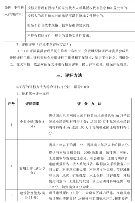
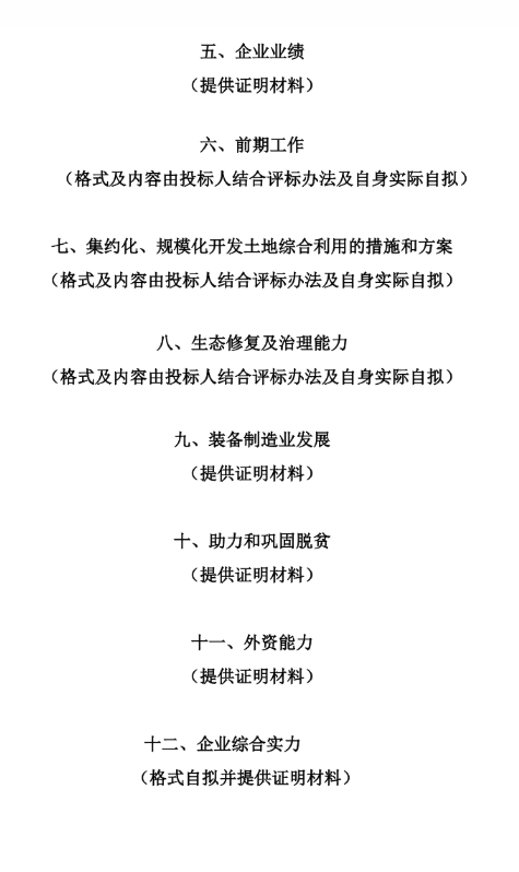
据国际能源网/风电头条(微信号:wind-2005s)了解,项目评标因素包括:企业业绩(5分);前期工作(5分);建设管理能力(35分);集约化,规模化开发土地综合利用的措施和方案(15分);生态修复及治理能力(20);装备制造业发展(6分);巩固脱贫攻坚(5分),共计91分。


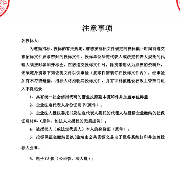
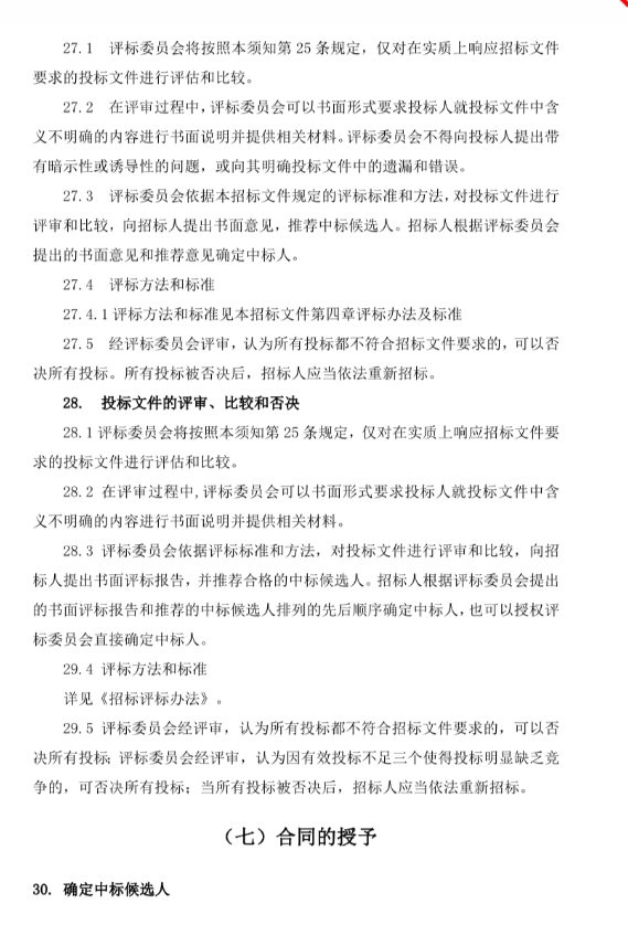
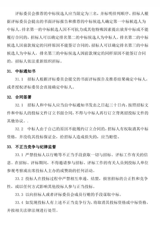
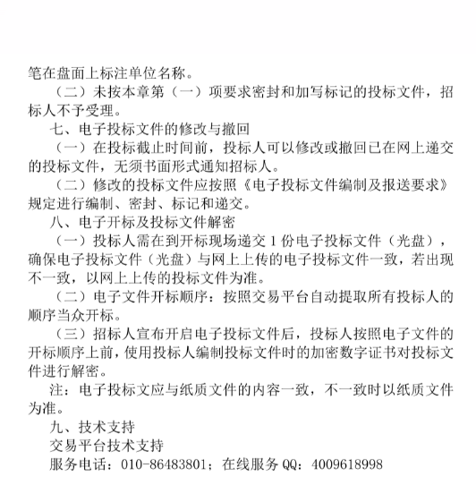
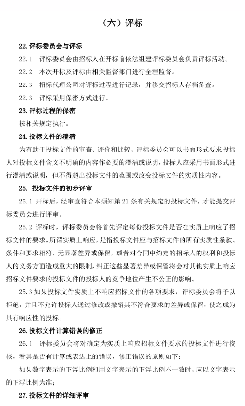
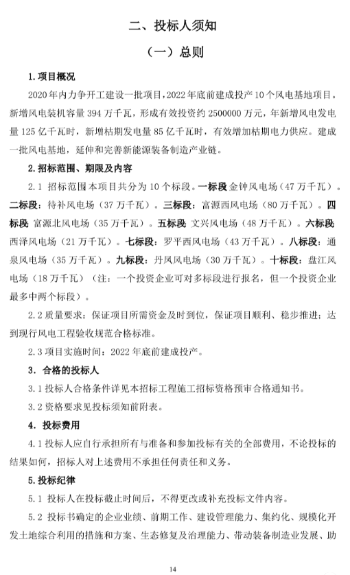
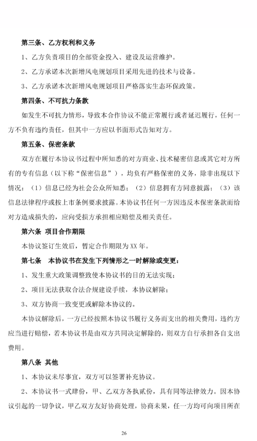
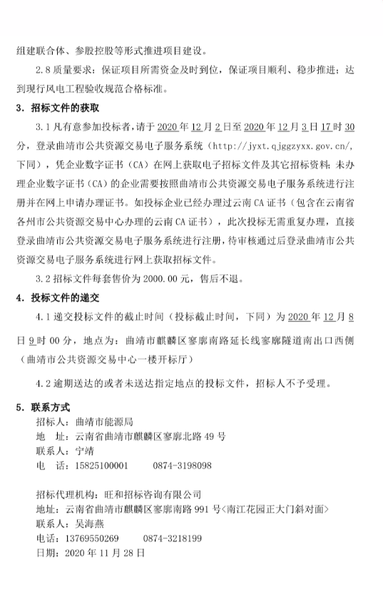
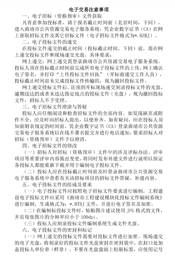
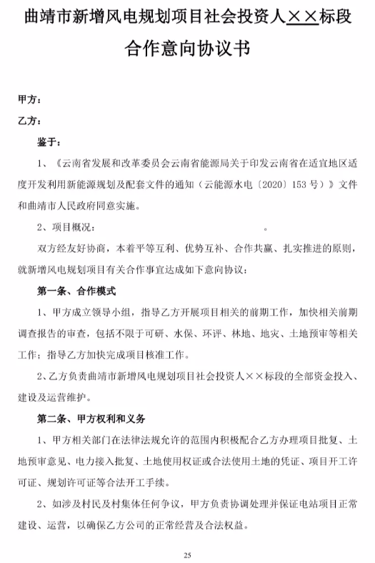
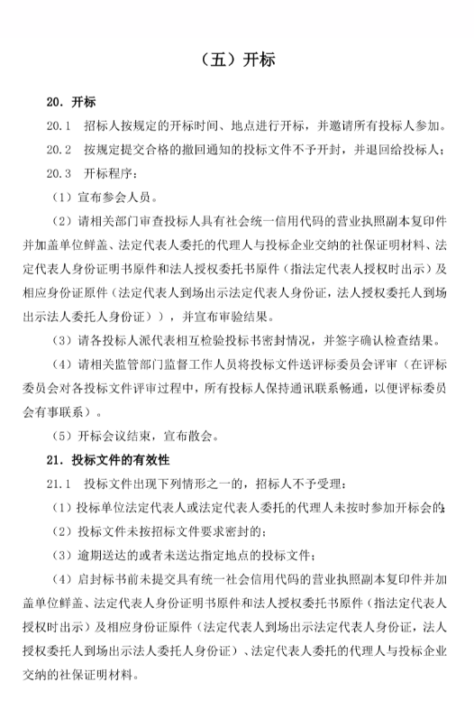
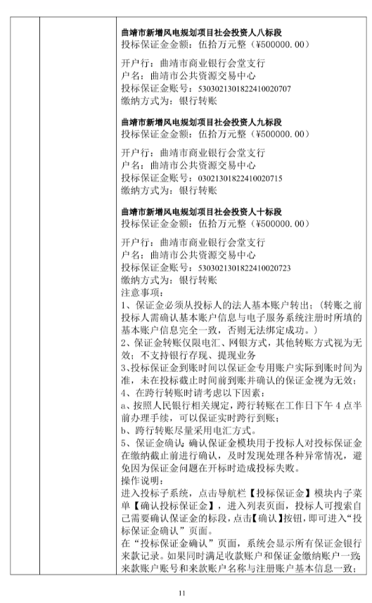
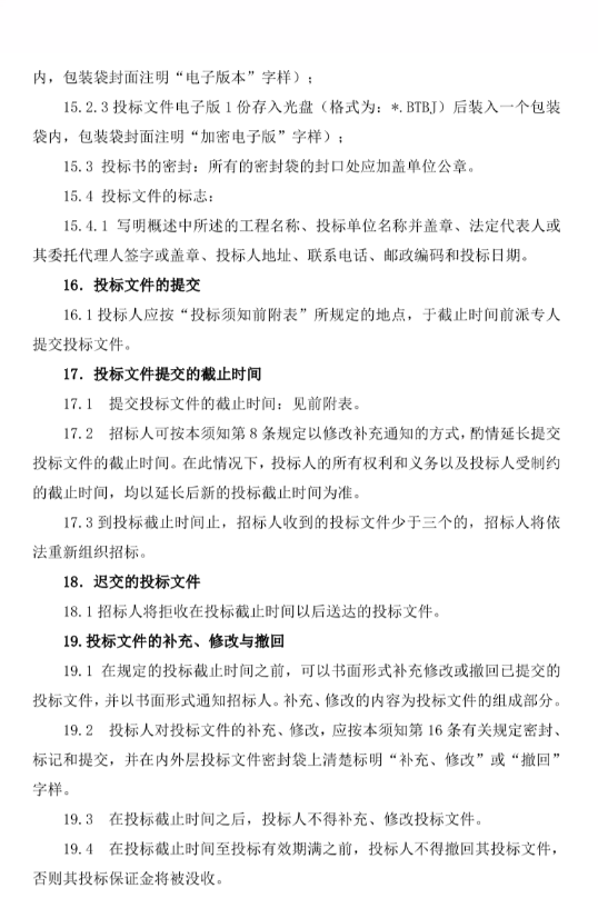
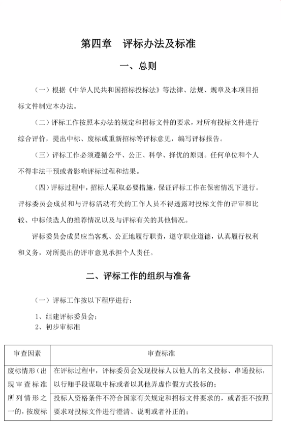
以下为招标原文:


图片
图片
图片
图片
图片
图片
图片
图片
图片
图片
图片
图片
图片
图片
图片
图片
图片
图片
图片
图片
图片
图片
图片
图片
图片
图片
图片
图片
图片
图片
图片
图片
图片
图片
图片
图片
图片
图片
图片

未经允许不得转载:中国能源资讯网 » 250亿元有效投资!云南最后3.94GW风电项目启动优选!