以下是政策原文:
《呼伦贝尔市能源局关于发布10万千瓦 风电清洁供暖项目竞争优选情况公告的 通知》
按照《自治区发改委关于组织实施好风电清洁供暖项目的通知》(内发改能源字[2017]273号)文件及自治区能源局相关要求,呼伦贝尔市共获得“十三五”期间新建风电清洁供暖项目规划供热面积20万平方米,配套新增风电清洁供暖指标10万千瓦,呼伦贝尔市发展和改革委员会(能源局)委托水电水利规划设计总院组织呼伦贝尔市10万千瓦风电清洁供暖项目竞争优选工作。本次竞争优选工作按照“严格规范、公平公正、公开透明”的原则,欢迎具备申报资格的企业前来申报。
优选方:呼伦贝尔市发展和改革委员会(能源局)
优选服务单位:水电水利规划设计总院
建设地点:内蒙古自治区呼伦贝尔市扎兰屯市
相关要求:请有意向企业于公告发布后五日内(2020年12月13日-2020年12月18日)准备齐相关材料。
监督机构:呼伦贝尔市发展和改革委员会机关纪委
其他优选事项请见附件。
联系人:张博
联系电话:0470-8217925 18004706891
邮箱:nyk7276@163.com
附件:1、内蒙古自治区发展和改革委员会关于组织实施好风电清洁供暖项目的通知
2、呼伦贝尔市10万千瓦风电清洁供暖项目优选公告
3、内蒙古自治区(呼伦贝尔市)2020年风电项目竞争配置办法
4、内蒙古自治区(呼伦贝尔市)2020年风电项目竞争配置申报材料编制提纲
<p style="margin: 0px 8px; padding: 0px; max-width: 100%; box-sizing: border-box !important; word-wrap: break-word !important; clear: both; min-height: 1em; text-align: justify; line-height: 1.75em;”><span style="margin: 0px; padding: 0px; max-width: 100%; box-sizing: border-box !important; word-wrap: break-word !important; font-size: 15px;”>
<p style="margin: 0px 8px; padding: 0px; max-width: 100%; box-sizing: border-box !important; word-wrap: break-word !important; clear: both; min-height: 1em; text-align: justify; line-height: 1.75em;”><span style="margin: 0px; padding: 0px; max-width: 100%; box-sizing: border-box !important; word-wrap: break-word !important; letter-spacing: 0.544px; font-size: 15px;”>附件:
<p style="margin: 0px 8px; padding: 0px; max-width: 100%; box-sizing: border-box !important; word-wrap: break-word !important; clear: both; min-height: 1em; text-align: justify; line-height: 1.75em;”><span style="margin: 0px; padding: 0px; max-width: 100%; box-sizing: border-box !important; word-wrap: break-word !important; letter-spacing: 0.544px; font-size: 15px;”>
<p style="margin: 0px 8px; padding: 0px; max-width: 100%; box-sizing: border-box !important; word-wrap: break-word !important; clear: both; min-height: 1em; text-align: center; line-height: 1.75em;”><span style="margin: 0px; padding: 0px; max-width: 100%; box-sizing: border-box !important; word-wrap: break-word !important; color: rgb(2, 30, 170);”><strong style="margin: 0px; padding: 0px; max-width: 100%; box-sizing: border-box !important; word-wrap: break-word !important;”><span style="margin: 0px; padding: 0px; max-width: 100%; box-sizing: border-box !important; word-wrap: break-word !important; letter-spacing: 0.544px; font-size: 15px;”><span style="margin: 0px; padding: 0px; max-width: 100%; letter-spacing: 0.544px; box-sizing: border-box !important; overflow-wrap: break-word !important;”>《内蒙古自治区发展和改革委员会关于组织实施好风电清洁供暖项目的通知》
<p style="margin: 0px 8px; padding: 0px; max-width: 100%; box-sizing: border-box !important; word-wrap: break-word !important; clear: both; min-height: 1em; text-align: center; line-height: 1.75em;”><span style="margin: 0px; padding: 0px; max-width: 100%; box-sizing: border-box !important; word-wrap: break-word !important; color: rgb(2, 30, 170);”><strong style="margin: 0px; padding: 0px; max-width: 100%; box-sizing: border-box !important; word-wrap: break-word !important;”><span style="margin: 0px; padding: 0px; max-width: 100%; box-sizing: border-box !important; word-wrap: break-word !important; letter-spacing: 0.544px; font-size: 15px;”>
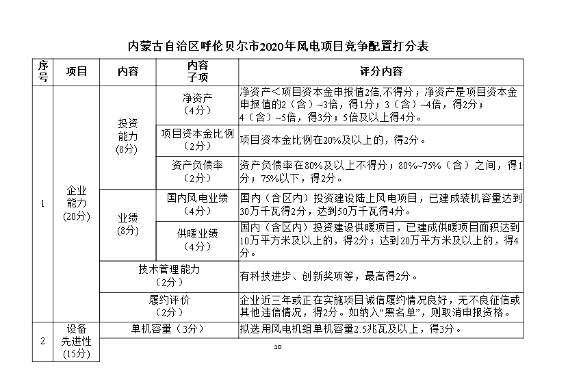
<p style="margin: 0px 8px; padding: 0px; max-width: 100%; clear: both; min-height: 1em; letter-spacing: 0.544px; line-height: 1.75em; text-align: center; box-sizing: border-box !important; overflow-wrap: break-word !important;”><span style="margin: 0px; padding: 0px; max-width: 100%; box-sizing: border-box !important; word-wrap: break-word !important; color: rgb(2, 30, 170);”><strong style="margin: 0px; padding: 0px; max-width: 100%; box-sizing: border-box !important; word-wrap: break-word !important;”><span style="margin: 0px; padding: 0px; max-width: 100%; box-sizing: border-box !important; word-wrap: break-word !important; font-size: 15px;”>《<span style="margin: 0px; padding: 0px; max-width: 100%; letter-spacing: 0.544px; text-align: start; box-sizing: border-box !important; overflow-wrap: break-word !important;”>内蒙古自治区(呼伦贝尔市)2020年风电项目竞争配置办法》
<p style="margin: 0px 8px; padding: 0px; max-width: 100%; clear: both; min-height: 1em; letter-spacing: 0.544px; line-height: 1.75em; text-align: center; box-sizing: border-box !important; overflow-wrap: break-word !important;”><span style="margin: 0px; padding: 0px; max-width: 100%; box-sizing: border-box !important; word-wrap: break-word !important; color: rgb(2, 30, 170);”><strong style="margin: 0px; padding: 0px; max-width: 100%; box-sizing: border-box !important; word-wrap: break-word !important;”><span style="margin: 0px; padding: 0px; max-width: 100%; box-sizing: border-box !important; word-wrap: break-word !important; font-size: 15px;”>
<p style="margin: 0px 8px; padding: 0px; max-width: 100%; clear: both; min-height: 1em; letter-spacing: 0.544px; line-height: 1.75em; text-align: center; box-sizing: border-box !important; overflow-wrap: break-word !important;”><span style="margin: 0px; padding: 0px; max-width: 100%; box-sizing: border-box !important; word-wrap: break-word !important; color: rgb(2, 30, 170);”><strong style="margin: 0px; padding: 0px; max-width: 100%; box-sizing: border-box !important; word-wrap: break-word !important;”><span style="margin: 0px; padding: 0px; max-width: 100%; box-sizing: border-box !important; word-wrap: break-word !important; font-size: 15px;”>
<p style="margin: 0px 8px; padding: 0px; max-width: 100%; clear: both; min-height: 1em; letter-spacing: 0.544px; line-height: 1.75em; box-sizing: border-box !important; overflow-wrap: break-word !important;”>
<p style="margin: 0px 8px; padding: 0px; max-width: 100%; clear: both; min-height: 1em; letter-spacing: 0.544px; line-height: 1.75em; text-align: center; box-sizing: border-box !important; overflow-wrap: break-word !important;”><span style="margin: 0px; padding: 0px; max-width: 100%; box-sizing: border-box !important; word-wrap: break-word !important; color: rgb(2, 30, 170);”><strong style="margin: 0px; padding: 0px; max-width: 100%; box-sizing: border-box !important; word-wrap: break-word !important;”><span style="margin: 0px; padding: 0px; max-width: 100%; font-size: 15px; box-sizing: border-box !important; overflow-wrap: break-word !important;”>《<span style="margin: 0px; padding: 0px; max-width: 100%; letter-spacing: 0.544px; text-align: start; box-sizing: border-box !important; overflow-wrap: break-word !important;”>内蒙古自治区(呼伦贝尔市)2020年风电项目竞争配置申报材料编制提纲》
<p style="margin: 0px 8px; padding: 0px; max-width: 100%; clear: both; min-height: 1em; letter-spacing: 0.544px; line-height: 1.75em; text-align: center; box-sizing: border-box !important; overflow-wrap: break-word !important;”><span style="margin: 0px; padding: 0px; max-width: 100%; box-sizing: border-box !important; word-wrap: break-word !important; color: rgb(2, 30, 170);”><strong style="margin: 0px; padding: 0px; max-width: 100%; box-sizing: border-box !important; word-wrap: break-word !important;”><span style="margin: 0px; padding: 0px; max-width: 100%; font-size: 15px; box-sizing: border-box !important; overflow-wrap: break-word !important;”>
中国能源资讯网


