国际能源网/风电头条(微信号:wind-2005s)获悉,12月20日,三峡能源发布公告称,拟投资412亿元建设三峡阳江青洲五海上风电场项目、三峡阳江青洲六海上风电场项目、三峡阳江青洲七海上风电场项目。
三个项目核准的规划装机容量均为100万千瓦。青洲五、六、七项目投资主体为公司的全资子公司三峡新能源阳江发电有限公司(以下简称阳江公司)。

投资金额方面:青洲五、六、七项目动态投资金额分别为1,405,281万元、1,376,074.2万元、1,335,553万元,投资金额合计4,116,908.2万元。其中,项目资本金按项目投资金额的25%核定,青洲五、六、七项目资本金分别为351,300万元、344,000万元、333,900万元,项目资本金合计1,029,200万元。
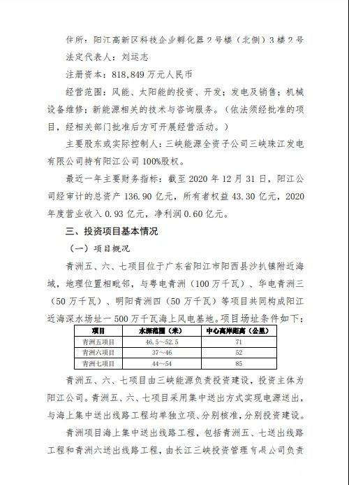
地理位置方面:青洲五、六、七项目位于广东省阳江市阳西县沙扒镇附近海域,地理位置相毗邻,与粤电青洲(100万千瓦)、华电青洲三(50万千瓦)、明阳青洲四(50万千瓦)等项目共同构成阳江近海深水场址一500万千瓦海上风电基地。
项目建设期方面:青洲项目计划2021年12月开展首台基础沉桩,其中,青洲五、七项目计划2024年12月全容量并网;青洲六项目计划2024年6月全容量并网。
青洲五、六、七项目是全国首批开工建设的超大规模深水海上风电平价项目,加上即将建成投产发电的阳江沙扒项目200万千瓦,阳江公司海上风电装机容量共计500万千瓦,将成为全球最大的海上风电企业。
据了解,目前,广东省燃煤基准电价为0.453元/千瓦时。在取消国家补贴后,青洲项目经济上仍然可行,具体分析如下:
1.资源及发电量优势。青洲五、六、七项目风速在8.5米/秒左右,采用8、11、12兆瓦风力发电机组,发电利用小时数3600-3900小时,极大弥补了上网电价下降对项目发电收入的不利影响。
2.主要设备价格下降。2021年海上风电项目抢装潮过后,青洲五、六、七项目的风机采购价格预计可以大幅度降低。
3.规模化开发优势。青洲五、六、七项目采用大容量机组、大规模开发,能减少单位容量的机位数量,从而降低塔筒、吊装、基础、用海及管理成本,并可以增强采购议价能力。
综上,在资源及技术优势、工程造价下降、规模化开发等多因素叠加下,青洲五、六、七项目可以实现平价上网。
原文公告如下:






资料来源:三峡能源
中国能源资讯网


