6月1日,福建省人民政府发布关于《福建省“十四五”能源发展专项规划》的通知。
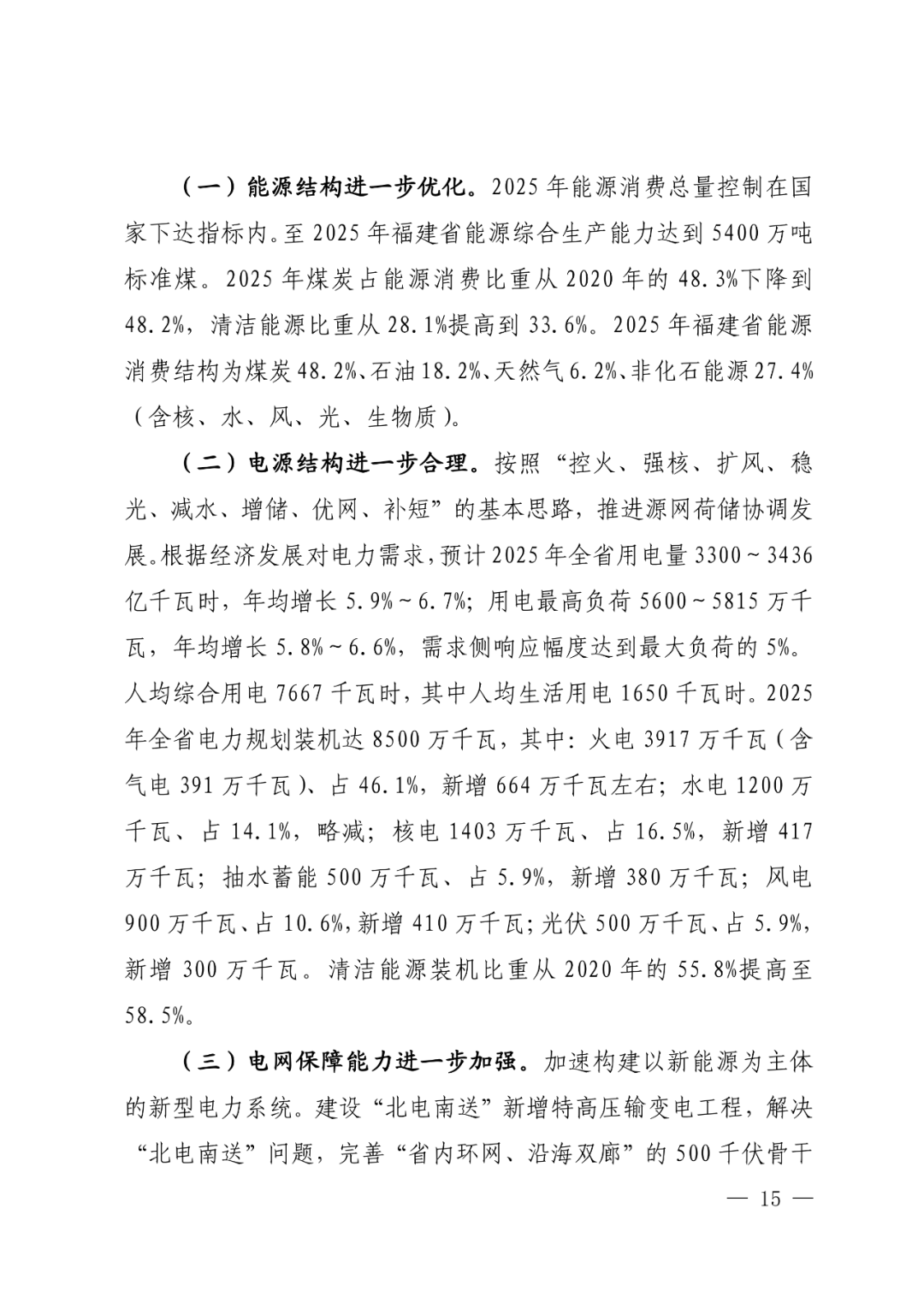
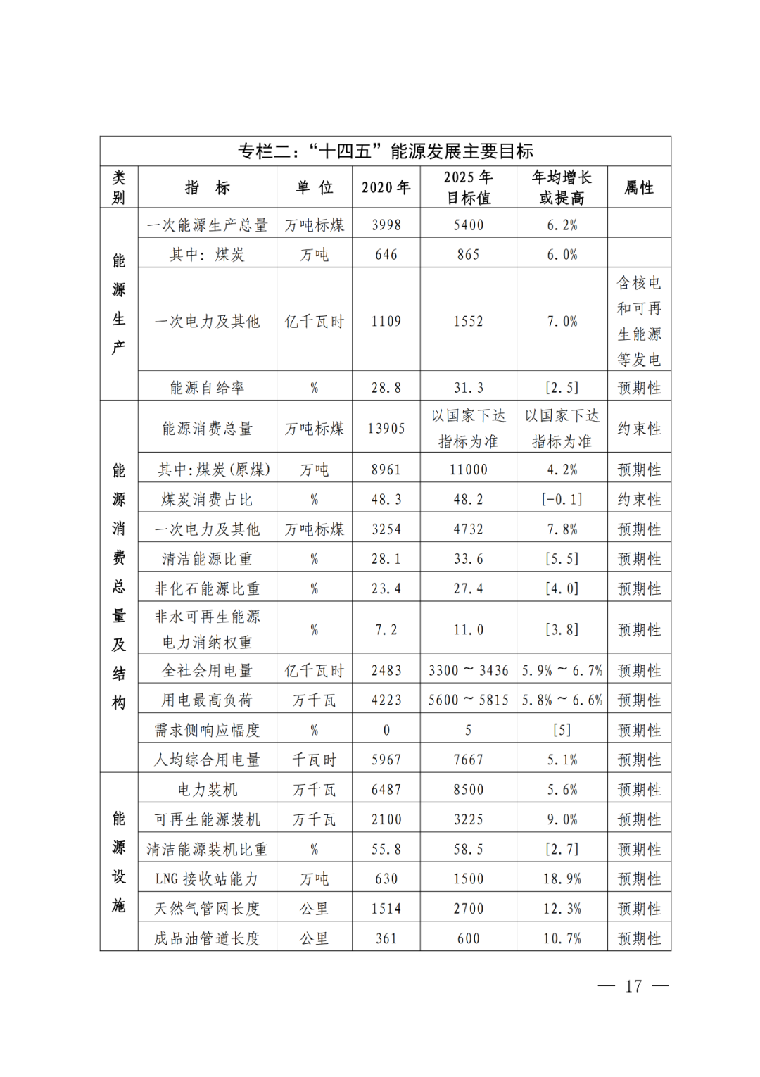
《通知》显示,2025年福建全省电力规划装机将达8500万千瓦,其中:抽水蓄能500万千瓦、新增380万千瓦;风电900万千瓦、新增410万千瓦;光伏500万千瓦、新增300万千瓦。清洁能源装机比重从2020年的55.8%提高至58.5%。

规划要求,加大风电建设规模。积极推进规模化集中连片海上风电开发,在保障国防、海事、通航、生态等要求的前提下,科学组织海上风电开发建设。“十四五”期间有序择优推进《福建省海上风电场工程规划》内省管海域海上风电项目建设,新增开发规模1030万千瓦。
稳妥推进国管海域深远海海上风电项目,加强建设条件评估和深远海大容量风电机组、远距离柔性直流送电、海上风电融合发展技术论证,示范化开发480万千瓦。按照闽台能源产业融合示范基地定位,高质量统筹发展闽南外海海上风电基地。
海上风电方面。按照竞争配置规则、持续有序推进规模化集中连片海上风电开发,重点推进福州、宁德、莆田、漳州、平潭等资源较好地区的海上风电项目,稳妥推进深远海风电项目,“十四五”期间增加并网装机410万千瓦,新增开发省管海域海上风电规模约1030万千瓦,力争推动深远海风电开工480万千瓦。
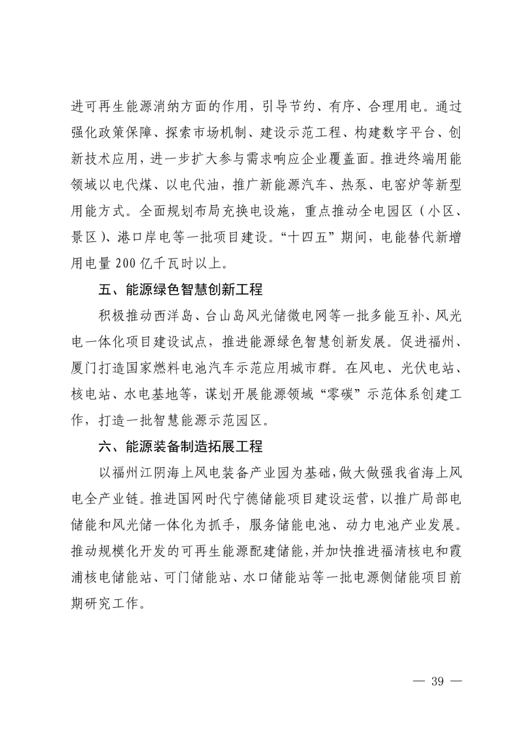
能源绿色智慧创新工程。积极推动西洋岛、台山岛风光储微电网等一批多能互补、风光电一体化项目建设试点,推进能源绿色智慧创新发展。促进福州、厦门打造国家燃料电池汽车示范应用城市群。在风电、光伏电站、核电站、水电基地等,谋划开展能源领域“零碳”示范体系创建工作,打造一批智慧能源示范园区。
<p style="margin-top: 0px; margin-bottom: 0em; padding: 0px; outline: 0px; max-width: 100%; clear: both; min-height: 1em; color: rgb(34, 34, 34); font-family: -apple-system, BlinkMacSystemFont, "Helvetica Neue", "PingFang SC", "Hiragino Sans GB", "Microsoft YaHei UI", "Microsoft YaHei", Arial, sans-serif; font-size: 17px; letter-spacing: 0.544px; text-align: justify; white-space: normal; background-color: rgb(255, 255, 255); box-sizing: border-box !important; overflow-wrap: break-word !important;”>
<p style="margin-top: 0px; margin-bottom: 0em; padding: 0px; outline: 0px; max-width: 100%; clear: both; min-height: 1em; color: rgb(34, 34, 34); font-family: -apple-system, BlinkMacSystemFont, "Helvetica Neue", "PingFang SC", "Hiragino Sans GB", "Microsoft YaHei UI", "Microsoft YaHei", Arial, sans-serif; font-size: 17px; letter-spacing: 0.544px; text-align: justify; white-space: normal; background-color: rgb(255, 255, 255); box-sizing: border-box !important; overflow-wrap: break-word !important;”>
<p style="margin-top: 0px; margin-bottom: 0em; padding: 0px; outline: 0px; max-width: 100%; clear: both; min-height: 1em; color: rgb(34, 34, 34); font-family: -apple-system, BlinkMacSystemFont, "Helvetica Neue", "PingFang SC", "Hiragino Sans GB", "Microsoft YaHei UI", "Microsoft YaHei", Arial, sans-serif; font-size: 17px; letter-spacing: 0.544px; text-align: justify; white-space: normal; background-color: rgb(255, 255, 255); box-sizing: border-box !important; overflow-wrap: break-word !important;”>
<p style="margin-top: 0px; margin-bottom: 0em; padding: 0px; outline: 0px; max-width: 100%; clear: both; min-height: 1em; color: rgb(34, 34, 34); font-family: -apple-system, BlinkMacSystemFont, "Helvetica Neue", "PingFang SC", "Hiragino Sans GB", "Microsoft YaHei UI", "Microsoft YaHei", Arial, sans-serif; font-size: 17px; letter-spacing: 0.544px; text-align: justify; white-space: normal; background-color: rgb(255, 255, 255); box-sizing: border-box !important; overflow-wrap: break-word !important;”>
<p style="margin-top: 0px; margin-bottom: 0em; padding: 0px; outline: 0px; max-width: 100%; clear: both; min-height: 1em; color: rgb(34, 34, 34); font-family: -apple-system, BlinkMacSystemFont, "Helvetica Neue", "PingFang SC", "Hiragino Sans GB", "Microsoft YaHei UI", "Microsoft YaHei", Arial, sans-serif; font-size: 17px; letter-spacing: 0.544px; text-align: justify; white-space: normal; background-color: rgb(255, 255, 255); box-sizing: border-box !important; overflow-wrap: break-word !important;”>
<p style="margin-top: 0px; margin-bottom: 0em; padding: 0px; outline: 0px; max-width: 100%; clear: both; min-height: 1em; color: rgb(34, 34, 34); font-family: -apple-system, BlinkMacSystemFont, "Helvetica Neue", "PingFang SC", "Hiragino Sans GB", "Microsoft YaHei UI", "Microsoft YaHei", Arial, sans-serif; font-size: 17px; letter-spacing: 0.544px; text-align: justify; white-space: normal; background-color: rgb(255, 255, 255); box-sizing: border-box !important; overflow-wrap: break-word !important;”>
<p style="margin-top: 0px; margin-bottom: 0em; padding: 0px; outline: 0px; max-width: 100%; clear: both; min-height: 1em; color: rgb(34, 34, 34); font-family: -apple-system, BlinkMacSystemFont, "Helvetica Neue", "PingFang SC", "Hiragino Sans GB", "Microsoft YaHei UI", "Microsoft YaHei", Arial, sans-serif; font-size: 17px; letter-spacing: 0.544px; text-align: justify; white-space: normal; background-color: rgb(255, 255, 255); box-sizing: border-box !important; overflow-wrap: break-word !important;”>
<p style="margin-top: 0px; margin-bottom: 0em; padding: 0px; outline: 0px; max-width: 100%; clear: both; min-height: 1em; color: rgb(34, 34, 34); font-family: -apple-system, BlinkMacSystemFont, "Helvetica Neue", "PingFang SC", "Hiragino Sans GB", "Microsoft YaHei UI", "Microsoft YaHei", Arial, sans-serif; font-size: 17px; letter-spacing: 0.544px; text-align: justify; white-space: normal; background-color: rgb(255, 255, 255); box-sizing: border-box !important; overflow-wrap: break-word !important;”>
<p style="margin-top: 0px; margin-bottom: 0em; padding: 0px; outline: 0px; max-width: 100%; clear: both; min-height: 1em; color: rgb(34, 34, 34); font-family: -apple-system, BlinkMacSystemFont, "Helvetica Neue", "PingFang SC", "Hiragino Sans GB", "Microsoft YaHei UI", "Microsoft YaHei", Arial, sans-serif; font-size: 17px; letter-spacing: 0.544px; text-align: justify; white-space: normal; background-color: rgb(255, 255, 255); box-sizing: border-box !important; overflow-wrap: break-word !important;”>
<p style="margin-top: 0px; margin-bottom: 0em; padding: 0px; outline: 0px; max-width: 100%; clear: both; min-height: 1em; color: rgb(34, 34, 34); font-family: -apple-system, BlinkMacSystemFont, "Helvetica Neue", "PingFang SC", "Hiragino Sans GB", "Microsoft YaHei UI", "Microsoft YaHei", Arial, sans-serif; font-size: 17px; letter-spacing: 0.544px; text-align: justify; white-space: normal; background-color: rgb(255, 255, 255); box-sizing: border-box !important; overflow-wrap: break-word !important;”>
<p style="margin-top: 0px; margin-bottom: 0em; padding: 0px; outline: 0px; max-width: 100%; clear: both; min-height: 1em; color: rgb(34, 34, 34); font-family: -apple-system, BlinkMacSystemFont, "Helvetica Neue", "PingFang SC", "Hiragino Sans GB", "Microsoft YaHei UI", "Microsoft YaHei", Arial, sans-serif; font-size: 17px; letter-spacing: 0.544px; text-align: justify; white-space: normal; background-color: rgb(255, 255, 255); box-sizing: border-box !important; overflow-wrap: break-word !important;”>
<p style="margin-top: 0px; margin-bottom: 0em; padding: 0px; outline: 0px; max-width: 100%; clear: both; min-height: 1em; color: rgb(34, 34, 34); font-family: -apple-system, BlinkMacSystemFont, "Helvetica Neue", "PingFang SC", "Hiragino Sans GB", "Microsoft YaHei UI", "Microsoft YaHei", Arial, sans-serif; font-size: 17px; letter-spacing: 0.544px; text-align: justify; white-space: normal; background-color: rgb(255, 255, 255); box-sizing: border-box !important; overflow-wrap: break-word !important;”>
<p style="margin-top: 0px; margin-bottom: 0em; padding: 0px; outline: 0px; max-width: 100%; clear: both; min-height: 1em; color: rgb(34, 34, 34); font-family: -apple-system, BlinkMacSystemFont, "Helvetica Neue", "PingFang SC", "Hiragino Sans GB", "Microsoft YaHei UI", "Microsoft YaHei", Arial, sans-serif; font-size: 17px; letter-spacing: 0.544px; text-align: justify; white-space: normal; background-color: rgb(255, 255, 255); box-sizing: border-box !important; overflow-wrap: break-word !important;”>
<p style="margin-top: 0px; margin-bottom: 0em; padding: 0px; outline: 0px; max-width: 100%; clear: both; min-height: 1em; color: rgb(34, 34, 34); font-family: -apple-system, BlinkMacSystemFont, "Helvetica Neue", "PingFang SC", "Hiragino Sans GB", "Microsoft YaHei UI", "Microsoft YaHei", Arial, sans-serif; font-size: 17px; letter-spacing: 0.544px; text-align: justify; white-space: normal; background-color: rgb(255, 255, 255); box-sizing: border-box !important; overflow-wrap: break-word !important;”>
<p style="margin-top: 0px; margin-bottom: 0em; padding: 0px; outline: 0px; max-width: 100%; clear: both; min-height: 1em; color: rgb(34, 34, 34); font-family: -apple-system, BlinkMacSystemFont, "Helvetica Neue", "PingFang SC", "Hiragino Sans GB", "Microsoft YaHei UI", "Microsoft YaHei", Arial, sans-serif; font-size: 17px; letter-spacing: 0.544px; text-align: justify; white-space: normal; background-color: rgb(255, 255, 255); box-sizing: border-box !important; overflow-wrap: break-word !important;”>
<p style="margin-top: 0px; margin-bottom: 0em; padding: 0px; outline: 0px; max-width: 100%; clear: both; min-height: 1em; color: rgb(34, 34, 34); font-family: -apple-system, BlinkMacSystemFont, "Helvetica Neue", "PingFang SC", "Hiragino Sans GB", "Microsoft YaHei UI", "Microsoft YaHei", Arial, sans-serif; font-size: 17px; letter-spacing: 0.544px; text-align: justify; white-space: normal; background-color: rgb(255, 255, 255); box-sizing: border-box !important; overflow-wrap: break-word !important;”>
<p style="margin-top: 0px; margin-bottom: 0em; padding: 0px; outline: 0px; max-width: 100%; clear: both; min-height: 1em; color: rgb(34, 34, 34); font-family: -apple-system, BlinkMacSystemFont, "Helvetica Neue", "PingFang SC", "Hiragino Sans GB", "Microsoft YaHei UI", "Microsoft YaHei", Arial, sans-serif; font-size: 17px; letter-spacing: 0.544px; text-align: justify; white-space: normal; background-color: rgb(255, 255, 255); box-sizing: border-box !important; overflow-wrap: break-word !important;”>
<p style="margin-top: 0px; margin-bottom: 0em; padding: 0px; outline: 0px; max-width: 100%; clear: both; min-height: 1em; color: rgb(34, 34, 34); font-family: -apple-system, BlinkMacSystemFont, "Helvetica Neue", "PingFang SC", "Hiragino Sans GB", "Microsoft YaHei UI", "Microsoft YaHei", Arial, sans-serif; font-size: 17px; letter-spacing: 0.544px; text-align: justify; white-space: normal; background-color: rgb(255, 255, 255); box-sizing: border-box !important; overflow-wrap: break-word !important;”>
<p style="margin-top: 0px; margin-bottom: 0em; padding: 0px; outline: 0px; max-width: 100%; clear: both; min-height: 1em; color: rgb(34, 34, 34); font-family: -apple-system, BlinkMacSystemFont, "Helvetica Neue", "PingFang SC", "Hiragino Sans GB", "Microsoft YaHei UI", "Microsoft YaHei", Arial, sans-serif; font-size: 17px; letter-spacing: 0.544px; text-align: justify; white-space: normal; background-color: rgb(255, 255, 255); box-sizing: border-box !important; overflow-wrap: break-word !important;”>
<p style="margin-top: 0px; margin-bottom: 0em; padding: 0px; outline: 0px; max-width: 100%; clear: both; min-height: 1em; color: rgb(34, 34, 34); font-family: -apple-system, BlinkMacSystemFont, "Helvetica Neue", "PingFang SC", "Hiragino Sans GB", "Microsoft YaHei UI", "Microsoft YaHei", Arial, sans-serif; font-size: 17px; letter-spacing: 0.544px; text-align: justify; white-space: normal; background-color: rgb(255, 255, 255); box-sizing: border-box !important; overflow-wrap: break-word !important;”>
<p style="margin-top: 0px; margin-bottom: 0em; padding: 0px; outline: 0px; max-width: 100%; clear: both; min-height: 1em; color: rgb(34, 34, 34); font-family: -apple-system, BlinkMacSystemFont, "Helvetica Neue", "PingFang SC", "Hiragino Sans GB", "Microsoft YaHei UI", "Microsoft YaHei", Arial, sans-serif; font-size: 17px; letter-spacing: 0.544px; text-align: justify; white-space: normal; background-color: rgb(255, 255, 255); box-sizing: border-box !important; overflow-wrap: break-word !important;”>
<p style="margin-top: 0px; margin-bottom: 0em; padding: 0px; outline: 0px; max-width: 100%; clear: both; min-height: 1em; color: rgb(34, 34, 34); font-family: -apple-system, BlinkMacSystemFont, "Helvetica Neue", "PingFang SC", "Hiragino Sans GB", "Microsoft YaHei UI", "Microsoft YaHei", Arial, sans-serif; font-size: 17px; letter-spacing: 0.544px; text-align: justify; white-space: normal; background-color: rgb(255, 255, 255); box-sizing: border-box !important; overflow-wrap: break-word !important;”>
<p style="margin-top: 0px; margin-bottom: 0em; padding: 0px; outline: 0px; max-width: 100%; clear: both; min-height: 1em; color: rgb(34, 34, 34); font-family: -apple-system, BlinkMacSystemFont, "Helvetica Neue", "PingFang SC", "Hiragino Sans GB", "Microsoft YaHei UI", "Microsoft YaHei", Arial, sans-serif; font-size: 17px; letter-spacing: 0.544px; text-align: justify; white-space: normal; background-color: rgb(255, 255, 255); box-sizing: border-box !important; overflow-wrap: break-word !important;”>
<p style="margin-top: 0px; margin-bottom: 0em; padding: 0px; outline: 0px; max-width: 100%; clear: both; min-height: 1em; color: rgb(34, 34, 34); font-family: -apple-system, BlinkMacSystemFont, "Helvetica Neue", "PingFang SC", "Hiragino Sans GB", "Microsoft YaHei UI", "Microsoft YaHei", Arial, sans-serif; font-size: 17px; letter-spacing: 0.544px; text-align: justify; white-space: normal; background-color: rgb(255, 255, 255); box-sizing: border-box !important; overflow-wrap: break-word !important;”>
<p style="margin-top: 0px; margin-bottom: 0em; padding: 0px; outline: 0px; max-width: 100%; clear: both; min-height: 1em; color: rgb(34, 34, 34); font-family: -apple-system, BlinkMacSystemFont, "Helvetica Neue", "PingFang SC", "Hiragino Sans GB", "Microsoft YaHei UI", "Microsoft YaHei", Arial, sans-serif; font-size: 17px; letter-spacing: 0.544px; text-align: justify; white-space: normal; background-color: rgb(255, 255, 255); box-sizing: border-box !important; overflow-wrap: break-word !important;”>
<p style="margin-top: 0px; margin-bottom: 0em; padding: 0px; outline: 0px; max-width: 100%; clear: both; min-height: 1em; color: rgb(34, 34, 34); font-family: -apple-system, BlinkMacSystemFont, "Helvetica Neue", "PingFang SC", "Hiragino Sans GB", "Microsoft YaHei UI", "Microsoft YaHei", Arial, sans-serif; font-size: 17px; letter-spacing: 0.544px; text-align: justify; white-space: normal; background-color: rgb(255, 255, 255); box-sizing: border-box !important; overflow-wrap: break-word !important;”>
<p style="margin-top: 0px; margin-bottom: 0em; padding: 0px; outline: 0px; max-width: 100%; clear: both; min-height: 1em; color: rgb(34, 34, 34); font-family: -apple-system, BlinkMacSystemFont, "Helvetica Neue", "PingFang SC", "Hiragino Sans GB", "Microsoft YaHei UI", "Microsoft YaHei", Arial, sans-serif; font-size: 17px; letter-spacing: 0.544px; text-align: justify; white-space: normal; background-color: rgb(255, 255, 255); box-sizing: border-box !important; overflow-wrap: break-word !important;”>
<p style="margin-top: 0px; margin-bottom: 0em; padding: 0px; outline: 0px; max-width: 100%; clear: both; min-height: 1em; color: rgb(34, 34, 34); font-family: -apple-system, BlinkMacSystemFont, "Helvetica Neue", "PingFang SC", "Hiragino Sans GB", "Microsoft YaHei UI", "Microsoft YaHei", Arial, sans-serif; font-size: 17px; letter-spacing: 0.544px; text-align: justify; white-space: normal; background-color: rgb(255, 255, 255); box-sizing: border-box !important; overflow-wrap: break-word !important;”>
<p style="margin-top: 0px; margin-bottom: 0em; padding: 0px; outline: 0px; max-width: 100%; clear: both; min-height: 1em; color: rgb(34, 34, 34); font-family: -apple-system, BlinkMacSystemFont, "Helvetica Neue", "PingFang SC", "Hiragino Sans GB", "Microsoft YaHei UI", "Microsoft YaHei", Arial, sans-serif; font-size: 17px; letter-spacing: 0.544px; text-align: justify; white-space: normal; background-color: rgb(255, 255, 255); box-sizing: border-box !important; overflow-wrap: break-word !important;”>
<p style="margin-top: 0px; margin-bottom: 0em; padding: 0px; outline: 0px; max-width: 100%; clear: both; min-height: 1em; color: rgb(34, 34, 34); font-family: -apple-system, BlinkMacSystemFont, "Helvetica Neue", "PingFang SC", "Hiragino Sans GB", "Microsoft YaHei UI", "Microsoft YaHei", Arial, sans-serif; font-size: 17px; letter-spacing: 0.544px; text-align: justify; white-space: normal; background-color: rgb(255, 255, 255); box-sizing: border-box !important; overflow-wrap: break-word !important;”>
<p style="margin-top: 0px; margin-bottom: 0em; padding: 0px; outline: 0px; max-width: 100%; clear: both; min-height: 1em; color: rgb(34, 34, 34); font-family: -apple-system, BlinkMacSystemFont, "Helvetica Neue", "PingFang SC", "Hiragino Sans GB", "Microsoft YaHei UI", "Microsoft YaHei", Arial, sans-serif; font-size: 17px; letter-spacing: 0.544px; text-align: justify; white-space: normal; background-color: rgb(255, 255, 255); box-sizing: border-box !important; overflow-wrap: break-word !important;”>
<p style="margin-top: 0px; margin-bottom: 0em; padding: 0px; outline: 0px; max-width: 100%; clear: both; min-height: 1em; color: rgb(34, 34, 34); font-family: -apple-system, BlinkMacSystemFont, "Helvetica Neue", "PingFang SC", "Hiragino Sans GB", "Microsoft YaHei UI", "Microsoft YaHei", Arial, sans-serif; font-size: 17px; letter-spacing: 0.544px; text-align: justify; white-space: normal; background-color: rgb(255, 255, 255); box-sizing: border-box !important; overflow-wrap: break-word !important;”>
<p style="margin-top: 0px; margin-bottom: 0em; padding: 0px; outline: 0px; max-width: 100%; clear: both; min-height: 1em; color: rgb(34, 34, 34); font-family: -apple-system, BlinkMacSystemFont, "Helvetica Neue", "PingFang SC", "Hiragino Sans GB", "Microsoft YaHei UI", "Microsoft YaHei", Arial, sans-serif; font-size: 17px; letter-spacing: 0.544px; text-align: justify; white-space: normal; background-color: rgb(255, 255, 255); box-sizing: border-box !important; overflow-wrap: break-word !important;”>
<p style="margin-top: 0px; margin-bottom: 0em; padding: 0px; outline: 0px; max-width: 100%; clear: both; min-height: 1em; color: rgb(34, 34, 34); font-family: -apple-system, BlinkMacSystemFont, "Helvetica Neue", "PingFang SC", "Hiragino Sans GB", "Microsoft YaHei UI", "Microsoft YaHei", Arial, sans-serif; font-size: 17px; letter-spacing: 0.544px; text-align: justify; white-space: normal; background-color: rgb(255, 255, 255); box-sizing: border-box !important; overflow-wrap: break-word !important;”>
<p style="margin-top: 0px; margin-bottom: 0em; padding: 0px; outline: 0px; max-width: 100%; clear: both; min-height: 1em; color: rgb(34, 34, 34); font-family: -apple-system, BlinkMacSystemFont, "Helvetica Neue", "PingFang SC", "Hiragino Sans GB", "Microsoft YaHei UI", "Microsoft YaHei", Arial, sans-serif; font-size: 17px; letter-spacing: 0.544px; text-align: justify; white-space: normal; background-color: rgb(255, 255, 255); box-sizing: border-box !important; overflow-wrap: break-word !important;”>
<p style="margin-top: 0px; margin-bottom: 0em; padding: 0px; outline: 0px; max-width: 100%; clear: both; min-height: 1em; color: rgb(34, 34, 34); font-family: -apple-system, BlinkMacSystemFont, "Helvetica Neue", "PingFang SC", "Hiragino Sans GB", "Microsoft YaHei UI", "Microsoft YaHei", Arial, sans-serif; font-size: 17px; letter-spacing: 0.544px; text-align: justify; white-space: normal; background-color: rgb(255, 255, 255); box-sizing: border-box !important; overflow-wrap: break-word !important;”>
<p style="margin-top: 0px; margin-bottom: 0em; padding: 0px; outline: 0px; max-width: 100%; clear: both; min-height: 1em; color: rgb(34, 34, 34); font-family: -apple-system, BlinkMacSystemFont, "Helvetica Neue", "PingFang SC", "Hiragino Sans GB", "Microsoft YaHei UI", "Microsoft YaHei", Arial, sans-serif; font-size: 17px; letter-spacing: 0.544px; text-align: justify; white-space: normal; background-color: rgb(255, 255, 255); box-sizing: border-box !important; overflow-wrap: break-word !important;”>
<p style="margin-top: 0px; margin-bottom: 0em; padding: 0px; outline: 0px; max-width: 100%; clear: both; min-height: 1em; color: rgb(34, 34, 34); font-family: -apple-system, BlinkMacSystemFont, "Helvetica Neue", "PingFang SC", "Hiragino Sans GB", "Microsoft YaHei UI", "Microsoft YaHei", Arial, sans-serif; font-size: 17px; letter-spacing: 0.544px; text-align: justify; white-space: normal; background-color: rgb(255, 255, 255); box-sizing: border-box !important; overflow-wrap: break-word !important;”>
<p style="margin-top: 0px; margin-bottom: 0em; padding: 0px; outline: 0px; max-width: 100%; clear: both; min-height: 1em; color: rgb(34, 34, 34); font-family: -apple-system, BlinkMacSystemFont, "Helvetica Neue", "PingFang SC", "Hiragino Sans GB", "Microsoft YaHei UI", "Microsoft YaHei", Arial, sans-serif; font-size: 17px; letter-spacing: 0.544px; text-align: justify; white-space: normal; background-color: rgb(255, 255, 255); box-sizing: border-box !important; overflow-wrap: break-word !important;”>
<p style="margin-top: 0px; margin-bottom: 0em; padding: 0px; outline: 0px; max-width: 100%; clear: both; min-height: 1em; color: rgb(34, 34, 34); font-family: -apple-system, BlinkMacSystemFont, "Helvetica Neue", "PingFang SC", "Hiragino Sans GB", "Microsoft YaHei UI", "Microsoft YaHei", Arial, sans-serif; font-size: 17px; letter-spacing: 0.544px; text-align: justify; white-space: normal; background-color: rgb(255, 255, 255); box-sizing: border-box !important; overflow-wrap: break-word !important;”>
<p style="margin-top: 0px; margin-bottom: 0em; padding: 0px; outline: 0px; max-width: 100%; clear: both; min-height: 1em; color: rgb(34, 34, 34); font-family: -apple-system, BlinkMacSystemFont, "Helvetica Neue", "PingFang SC", "Hiragino Sans GB", "Microsoft YaHei UI", "Microsoft YaHei", Arial, sans-serif; font-size: 17px; letter-spacing: 0.544px; text-align: justify; white-space: normal; background-color: rgb(255, 255, 255); box-sizing: border-box !important; overflow-wrap: break-word !important;”>
<p style="margin-top: 0px; margin-bottom: 0em; padding: 0px; outline: 0px; max-width: 100%; clear: both; min-height: 1em; color: rgb(34, 34, 34); font-family: -apple-system, BlinkMacSystemFont, "Helvetica Neue", "PingFang SC", "Hiragino Sans GB", "Microsoft YaHei UI", "Microsoft YaHei", Arial, sans-serif; font-size: 17px; letter-spacing: 0.544px; text-align: justify; white-space: normal; background-color: rgb(255, 255, 255); box-sizing: border-box !important; overflow-wrap: break-word !important;”>
<p style="margin-top: 0px; margin-bottom: 0em; padding: 0px; outline: 0px; max-width: 100%; clear: both; min-height: 1em; color: rgb(34, 34, 34); font-family: -apple-system, BlinkMacSystemFont, "Helvetica Neue", "PingFang SC", "Hiragino Sans GB", "Microsoft YaHei UI", "Microsoft YaHei", Arial, sans-serif; font-size: 17px; letter-spacing: 0.544px; text-align: justify; white-space: normal; background-color: rgb(255, 255, 255); box-sizing: border-box !important; overflow-wrap: break-word !important;”>
<p style="margin-top: 0px; margin-bottom: 0em; padding: 0px; outline: 0px; max-width: 100%; clear: both; min-height: 1em; color: rgb(34, 34, 34); font-family: -apple-system, BlinkMacSystemFont, "Helvetica Neue", "PingFang SC", "Hiragino Sans GB", "Microsoft YaHei UI", "Microsoft YaHei", Arial, sans-serif; font-size: 17px; letter-spacing: 0.544px; text-align: justify; white-space: normal; background-color: rgb(255, 255, 255); box-sizing: border-box !important; overflow-wrap: break-word !important;”>
中国能源资讯网


