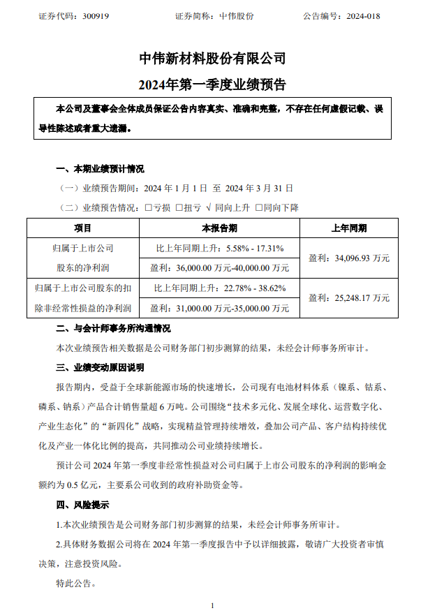
国际能源网获悉,4月16日,中伟股份披露一季度业绩预告。公司预计2024年第一季度盈利36,000.00万元-40,000.00万元,比上年同期上升5.58%-17.31%。
中伟股份表示,业绩变动主要原因是,报告期内,受益于全球新能源市场的快速增长,公司现有电池材料体系产品合计销售量超6万吨。公司围绕“技术多元化、发展全球化、运营数字化、产业生态化”的“新四化”战略,实现精益管理持续增效,叠加公司产品、客户结构持续优化及产业一体化比例的提高,共同推动公司业绩持续增长。
原公告如下:


国际能源网获悉,4月16日,中伟股份披露一季度业绩预告。公司预计2024年第一季度盈利36,000.00万元-40,000.00万元,比上年同期上升5.58%-17.31%。
中伟股份表示,业绩变动主要原因是,报告期内,受益于全球新能源市场的快速增长,公司现有电池材料体系产品合计销售量超6万吨。公司围绕“技术多元化、发展全球化、运营数字化、产业生态化”的“新四化”战略,实现精益管理持续增效,叠加公司产品、客户结构持续优化及产业一体化比例的提高,共同推动公司业绩持续增长。
原公告如下:

