美国找中国光伏企业麻烦,常用做法就是反倾销。而中国企业对付的通常做法就是去东南亚,从柬埔寨、泰国等国生产、组装,再出口到美国,加以规避。
所以,就有了所谓的反规避调查。
01
“反规避”调查,究竟有多狠?

光伏新势力比亚迪太阳能组件年综合产能已突破2.4GW,累计出货量达9GW
2022年3月25日,美国商务部决定调查关于进口自柬埔寨、马来西亚、泰国和越南的晶硅光伏产品。12月2日,美国商务部公布了反规避调查的初裁结果。
新东方太阳能(柬埔寨)、韩华(马来西亚)、晶科(马来西亚)、博威尔特太阳能(越南)未发现反规避行为。
然而,比亚迪(柬埔寨)、阿特斯(泰国)、天合光能(泰国)、越南光伏(隆绿能基子公司)存在反规避行为,将被分别施加 27%、16%、254%、254%的关税。
消息人士称,上述四家公司的产品,共占美国太阳能电池进口总量的一半以上。
美国商务部认为,上述四家公司,属于中国光伏面板制造商将电池和面板的最终组装业务外包到这四个工资低廉的东南亚国家,同时仍在使用廉价的中国原材料。
美国商务部裁定上述四家公司规避了双反税的主要依据包括:
使用了产地为中国的硅片;
使用的银浆、铝边框、玻璃、背板、胶膜、接线盒这6种辅材的其中2种以上产地在中国。
这并不是一个最终结果。
据海外相关媒体报道,美国商务部在对这些公司进行现场审计并征询公众意见后,将于明年5月公布该调查的最终结果,最终结果可能会与初步调查结果有出入。
另外,即使最终结果裁定了某些企业存在反规避问题,但根据今年6月6日美国总统拜登宣布的24个月豁免政策,都明确2022 年6月6日到2024年6月6日之内,进口自东南亚四国的光伏电池组件将不需接受反规避调查。因此,这段时间内的出口,不必担心反规避问题。
不管怎样,这一事件可能会促使一些中国光伏组件企业和辅材企业有所改变,进一步加强海外一体化产能的布局。
02
“暂扣令”下,晶科能源被美国海关放行

美国加州洛杉矶港
与反规避调查同步进行的,中国目前有大量光伏组件被暂扣在美国海关。
自今年6月21日美国UFLPA法案(所谓“涉疆法案“)生效以来,直至10月25日,据说美国海关和边境保护局(CBP)至少已经扣押了来自中国的高达1053批光伏电池组件,总量为3GW。也有人预测,到今年年底,预计会有多达9-12GW的光伏组件被阻止进入美国市场。
CBP裁定的所谓依据是,若使用了中国新疆地区生产的硅料、包括硅料上游工业硅、以及更上游的石英矿若产自新疆地区,则终端产品都会被扣押。
实际上,产自新疆以外的硅料也足以支撑美国的市场需求。但是,美国并未就此给出溯源证明的标准以及白名单,在“溯源”的确认方面存在较大困难,因而使得美国海关可以对来自中国的光伏组件任意强制扣押。
对于晶科能源来说,比想要进入美国市场的其他同行们要幸运得多。
近日,美国海关已释放了一批因UFLPA而扣压的光伏组件。这批光伏组件是晶科能源采用瓦克生产的硅料制造的组件。
由于中国硅料企业的提质、增效、扩产能,瓦克化学的多晶硅产能自2017年达到8万吨顶峰以来,已经连续多年徘徊不前。美国瓦克和德国瓦克分别为2万吨和6万吨。
去年,晶科与瓦克签订长单采购协议,从2021年9月至2026年12月期间,晶科将向瓦克采购合计超过7万吨的多晶硅料。事实上,正是因为美国针对中国光伏的“双反”,拯救了瓦克化学这家百年企业——由于包括晶科能源在内的中国光伏企业的被迫“绕道“,以及多晶硅价格的暴涨,2021年,瓦克实现息税前利润6.65亿欧元,比2020年度暴增13000%。今年,瓦克全年息税前利润更是有望达到21亿-23亿欧元,营收达到80亿-85亿欧元。
我们一直在栽花,对手却在种刺。
03
搬起石头砸自己的脚
据不完全统计,2010年至2020年,中国在全球多晶硅生产领域中,占比从26%上升到82%,而美国的占比则从35%下降到5%。
从美国自身角度出发,位于产业上游的多晶硅绝大多数由中国企业把控,该种现状导致美国认为自己的太阳能供应链是脆弱的,需要重点关注和寻找产业链各环节的替代商。
拜登在其上任总统第一天即宣布美国重回《巴黎协定》。之后,美国联邦政府展开了一系列绿色能源战略的部署工作。与此同时,美国政府公开表示,要在全球范围的清洁能源行业与中国竞争,并形成其全球领导地位。
但是,限制打压中国光伏企业的想法虽然很丰满,但现实却很骨感。美国本土缺乏完整的产业链,光伏组件生产能力较弱,对进口较为依赖,反规避调查无疑将持续推高美国装机成本。美国政府试图通过贸易战将清洁能源制造业引导回美国的想法在多大程度上能够实现,真的值得怀疑。

美国月度光伏新增装机情况(GW,%);资料来源:EIA,华创证券
今年以来,美国光伏装机一直不达预期。
据美国能源信息署(EIA)数据,2022年1-8月,美国累计新增光伏装机14.96GW,同比下降 16%;其中8月光伏新增装机1.94GW,同比下降13%,环比增长13%。
正因为装机不达预期,今年6 月,美国为泰国、马来西亚、柬埔寨、越南的光伏组件及电池片进口关税,提供了24个月的豁免周期。根据反规避调查结果,两年后关税可能重新开始征收。
事实上,美国这种损人不利己的“反规避“调查,即使在美国本土也备受质疑。很多光伏行业团体和许多立法者都在积极游说商务部长吉娜·雷蒙多 (Gina Raimondo),建议放弃调查。美国的数十家太阳能公司将今年春季和夏季的光伏产品价格飙升和面板短缺归咎于此次调查。他们警告说,这将抑制美国经济增长,并破坏拜登政府进一步降低太阳能成本的目标。
后记
和我们很多产业一样,中国的光伏产业,也是在美国的持续打压、排挤下发展起来的。但俗话说,打不倒你的,终将使你更强大。在光伏产业已经全面掉队的美国,再想要扼制中国光伏产业的发展,在笔者看来,其实已几无可能。
青山遮不住,毕竟东流去。
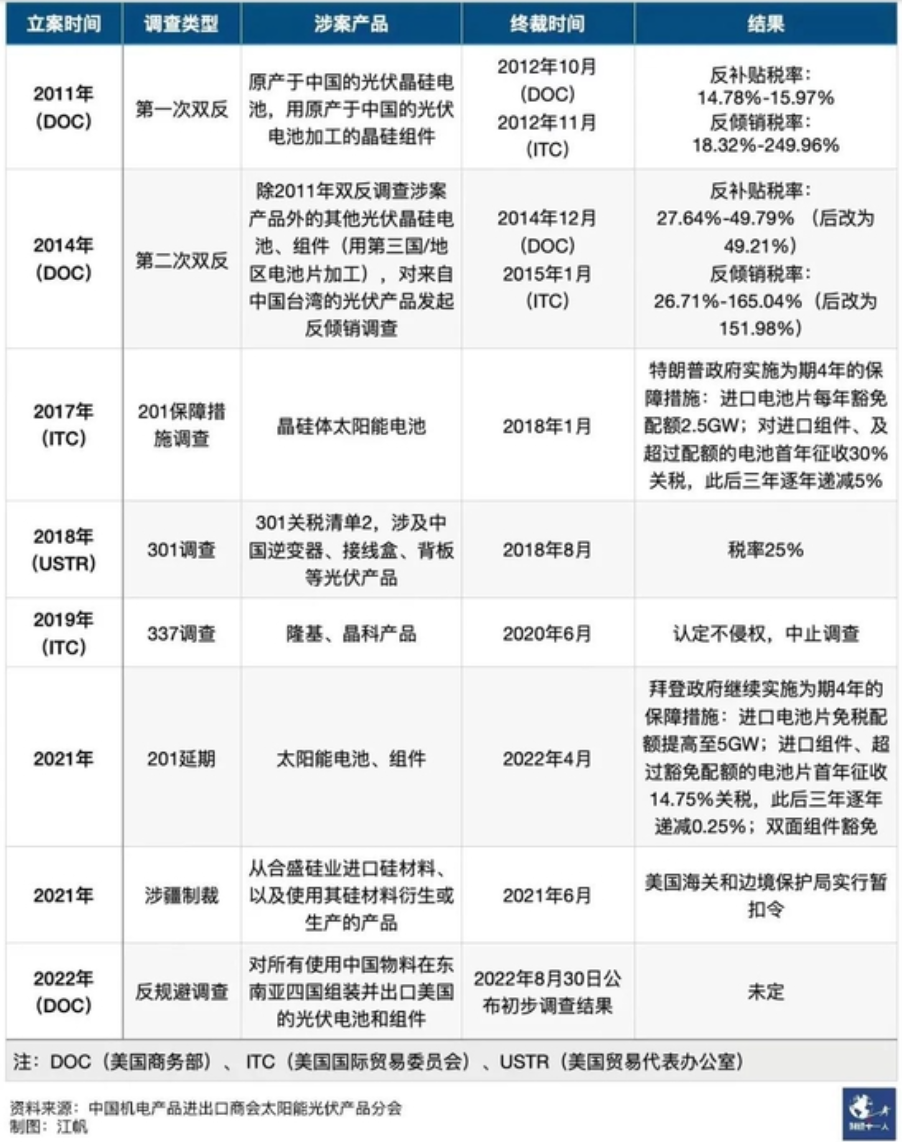
附:美国对中国光伏企业贸易制裁历程

中国能源资讯网


