2022年以来,随着储能技术更加成熟、成本逐步下降,以及电价激励政策的不断出台,中小型用户侧储能项目密集落地。
然而作为典型的资金密集型行业,储能项目占用资金大,且回本周期长,如果投资人或者业主只用自身的钱做投资,资金压力还是比较大的。因此,随着近年来用户侧储能项目的遍地开花,市场对此类项目的融资需求也大大提升。
但在当下,储能项目想要获取融资支持并不简单。
一方面,由于储能规模化兴起的时间较短,与同为资金密集型行业的风电和光伏相比,储能行业的融资目前还没有明确的国家政策的支持,因此银行及融资机构在进行项目融资时,对主体授信要求会更高。
另一方面,目前融资租赁机构的主流业务还是盈利前景比较好的火电储能联合调频等大型项目,而大部分工商业用户侧储能项目由于收益来源单一,收益率不及预期等原因,很难得到金融机构的青睐。
因此,尽管很多用户侧储能项目都在寻找融资方,但在当前这种市场环境下,只有较为优质的项目才能获得融资支持。
那这类优质的项目主要有哪些特点呢?以下可以作为参考:
01项目收益好
主要指项目的静态回收期<7年,项目所在地峰谷电价差较大,且最好是有补贴政策的地区。
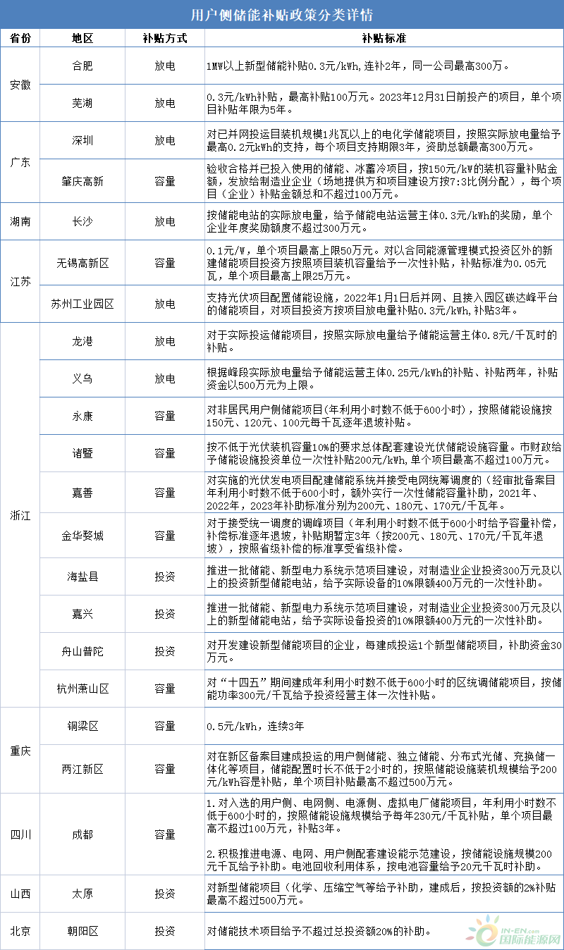
从2023年3月公布的各省最新电价来看,峰谷电价差超过0.7元以上的地区已经达到了23个省市,其中一般工商业电价峰谷价差在1.0元以上的地区有四川、上海、海南、广东珠三角五市、广东江门和广东惠州;大工业峰谷电价差在1.0元以上的地区有浙江、上海和天津。其中,浙江省峰谷价差最高,达到了1.33元/度。

在补贴方面,浙江、江苏、四川、安徽、广东等地用户侧储能项目补贴政策最为密集,浙江省龙港市、北京市、重庆市铜梁区等地则补贴力度较大。

02 用电企业优秀
用地企业优秀也是用户侧储能项目获取融资支持的重要因素,以下都是加分项:
1.用地企业场地产权清晰。在办理融资时,需要提供相应的租赁协议及不动产权证;
2.用地企业可持续经营能力强。一般金融机构会要求提供用电企业的基本介绍,主要包括主营业务及产品、经营规模、经营年限、涉案涉诉及被执行信息等,用来判断企业经营是否稳定;
3.企业信用情况好
4.企业用电量大。一般需要提供厂区的供电方式,含变压器容量、台数以及电力接线图;典型工作日/节假日的负荷曲线;以及用电企业的电费结算单等。
03 主要设备好
储能系统的主要设备选择一二线品牌,且在质保条款方面相应的赔付条件清晰可量化,这类的储能项目也更容易获得融资机构的青睐。主要表现为:
1.系统综合效率高
2.电池循环次数高
3.主要设备为一线厂家
金融机构一般会对储能系统的功率及容量方案、充放电策略、充放电效率参数、自耗电参数、年衰减曲线、电池循环次数、消防安全解决方案、质保条款等方面进行相应的评估,以最大限度地降低风险。
04投资人可靠
相比于以上的客观条件,投资人是否文件也是融资机构非常看重的一点因素,重点考虑的是投资人是否具备新能源、储能或售电等行业的从业经验,对风险控制意识是否较强。此外,对投资方的征信也会作参考,包括实控人的征信、流水、房产等资产实力证明;实控人关联企业的公司简介、财务报表、征信、流水等。
附:目前,市场上比较活跃的用户侧储能项目融资机构主要有:中电投融和融资租赁有限公司、中国康富国际租赁股份有限公司、天津国银新源国际租赁有限公司、新源租赁、中科投能源、平安租赁、海通租赁、中广核租赁等(不完全,待补充)。
中国能源资讯网


