国际能源网获悉,1月29日,比亚迪股份有限公司(比亚迪)发布2023年度业绩预告。日赚千万、年度目标超额完成、净利润同增超7成等成为了比亚迪业绩的关键词。

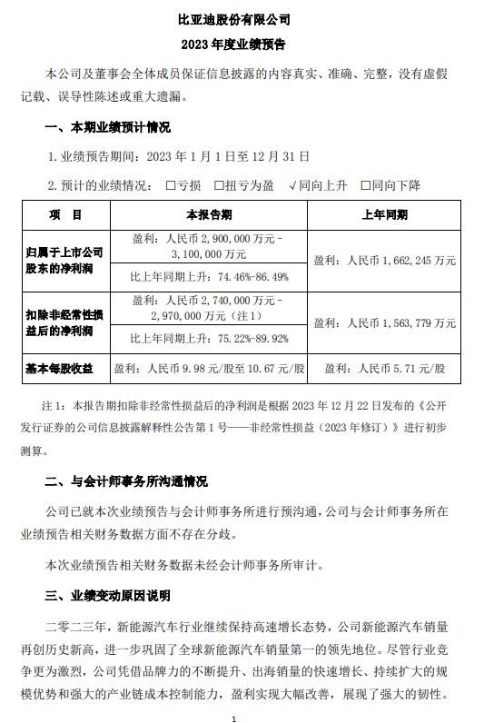
据悉,比亚迪2023年度业绩预告显示,预计2023年归属于上市公司股东的净利润290亿元-310亿元,同比增长74.46%-86.49%;实现归属于上市公司股东的扣非净利润274亿元-297亿元,较上年同期上升75.22%-89.92%;基本每股收益为9.98元/股-10.67元/股,上年同期为5.71元/股。以此计算,比亚迪在2023年日均净利润为7945.21万元-8493.15万元。
对此,比亚迪方面表示,2023年,比亚迪新能源汽车销量再创历史新高,进一步巩固了全球新能源汽车销量第一的领先地位。据了解,2023年,比亚迪累计销量达302.44万辆,同比增长62.3%。其中,纯电车型销量达157.48万辆。

至此,比亚迪不仅一举夺得了中国汽车市场年度销冠,顺利完成了王传福年初定下的销量目标,也超越了特斯拉,成全球最大新能源汽车制造商。
关于比亚迪:
比亚迪是一家致力于“用技术创新,满足人们对美好生活的向往”的高新技术企业。比亚迪成立于1995年,已在海内外设立30多个工业园,实现六大洲的战略布局。比亚迪业务布局涵盖电子、汽车、新能源和轨道交通等领域,并在这些领域发挥着举足轻重的作用,从能源的获取、存储,再到应用,全方位构建零排放的新能源整体解决方案。比亚迪是香港和深圳上市公司,营业额和总市值均超过千亿元。
中国能源资讯网


