刚刚过去的2020年,电池新能源领域项目投资呈现冰火两重天:一面是不断有项目延期、停滞或出让的消息传出,一面是头部企业逆市扩产,加速海外布局。
产业寒冬持续 总体投资规模严重缩水
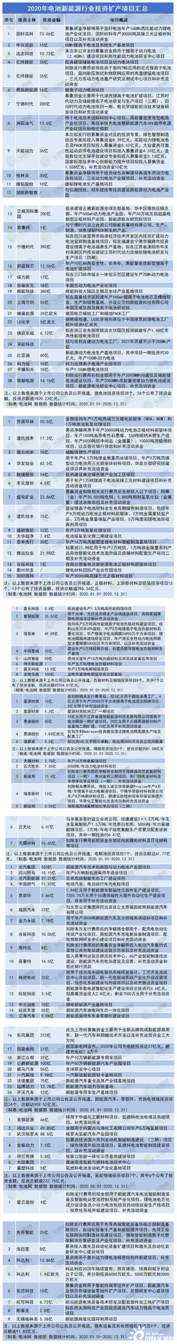
根据上市公司公告及公开报道,记者统计了2020年电池新能源产业链投资扩产项目相关情况,统计在内的103个项目,97个公布投资金额,投资总额逾3737.52亿元。其中,锂电池投资项目28个,26个公布了投资金额,投资总额逾1820.23亿元;正极材料、上游原材料及铝箔投资项目15个,13个公布了投资金额,投资总额逾296.34亿元;负极材料及铜箔投资项目8个,其中7个公布了投资金额,投资总额约254.01亿元;隔膜投资项目5个,投资总额约81.08亿元;电解液投资项目7个,投资总额达61.77亿元;新能源汽车、零部件、充换电领域投资项目24个,总额达909.52亿元;氢能领域投资项目7个,其中6个公布了投资金额,投资总额逾222.75亿元;锂电设备及其他领域投资项目9个,投资总额逾91.82亿元。
需要注意的是,以上统计在内的项目,签约落户项目及募投项目占据了较大比例,并且大部分还未传出开工建设的消息,存在部分项目后期终止,或是投资额和规划产能缩水的可能性。
此外,记者梳理发现,2020年电池新能源产业链投资扩产项目,虽然在数量上与2019年、2018年相差不大,但投资总额与前两年相比,大幅缩水:在2019年,记者统计统计在内的电池新能源产业链投资扩产项目总计108个,其中,100个项目公布了投资金额,总计约7419.53亿元。在2018年,记者统计的100个新能源电池产业链投资扩产项目(不包含氢能领域投资),投资总额逾5710亿元。
其中,与2019年相比,新能源汽车、正极材料及上游原材料、氢能领域的项目投资金额均缩水2倍以上。2019年,记者统计统计在内的正极材料、上游原材料及铝箔投资项目16个,投资总额近753亿元;新能源汽车领域投资项目16个,总额达3371.58亿元;氢能领域投资项目21个,15个项目公布了投资额,投资总额逾622亿元。
投资规模的缩水,一方面是受整体经济下行压力及行业竞争压力加大影响,另一方面,也在一定程度上反应了,相对于2015年下半年以来上一轮资本疯狂涌入,项目遍地开花,本轮电池新能源产业投资更加趋于理性。
政策层面,对于盲目投资也已不断发出警示:
2020年11月,一份在网上流传的《关于开展新能源汽车整车生产及项目情况调查的通知》显示,发改委产业发展司拟对全国范围内的新能源汽车投资项目进行摸底调查,要求各地上报所属地区的新能源汽车项目建设进展和运营情况。
2020年的最后一天,财政部、工信部、科技部、发改委联合发布了关于进一步完善新能源汽车推广应用财政补贴政策的多项通知。通知提出加强汽车投资项目和生产准入管理,加大僵尸企业退出力度,遏制汽车盲目投资、违规建设等乱象,不断提高产能利用率和产业集中度。
政策暖风频吹 头部企业备战新一轮扩产竞赛
在产业寒冬之下,2020年政策暖风频吹,降低车企准入门槛,延长补贴政策期限,鼓励各地增加汽车号牌指标投放,加快充/换电站建设,启动新能源汽车下乡等全方位促消费激励政策和措施密集落地推行,新能源汽车产销持续回暖。按照《新能源汽车产业发展规划(2021-2035年)》明确的提出,2025年我国新能源汽车的渗透率目标要到20%。另据《中国汽车市场中长期预测(2020-2035)》预测,中国未来五年汽车市场将呈现稳定增长趋势,到2025年销量达到3000万辆。以此推算,2025年我国新能源汽车销量有望达到600万辆。
新能源汽车销量预期向好,动力电池行业正迎来新一轮扩产高峰。与上一轮扩产热潮不同的是,电池新能源领域新一轮扩产竞赛中,新的市场参与者已大幅减少,一、二线产业链企业逐渐成为扩产投资的主角。
其中,2020年,动力电池头部企业宁德时代扩产力度超预期:2月公告新增车里湾100亿约45GWh投资项目,8月公告与浙江吉润合资“时代吉利”投资80亿元动力电池项目;12月更是连发3条投资扩产投资公告,拟总投资390亿建设/扩建三大基地。
中信证券研报指出,宁德时代2020年底产能预计可达到95GWh,2021年将有44条线投产,产能预计至少可增加66GWh,2021年底产能有望达到160-185GWh之间,一年内将近翻倍。
动力电池领域另一头部企业比亚迪在2020年年初宣布成立弗迪公司,并实现了刀片电池在重庆工厂首次量产。2020年年底,比亚迪又成立了弗迪实业,60亿动力电池项目签约落户合肥,不断推进弗迪系电池的独立、外供、扩产。
据比亚迪此前公布的数据,弗迪动力电池已在深圳、西安、青海、重庆、长沙、贵阳建立生产基地,2019年比亚迪电池产能是40Gwh,2020年已投产加上在建的电池产能预计达到65Gwh,而到2021年和2022年包括“刀片电池”在内的总产能分别达到75GWh和100GWh。
同时,受疫情等因素影响,海外在动力电池及电池材料、设备领域的扩产体量小,滞后于需求。2020年,国内以出口导向的高端化扩产项目明显增加,一、二线产业链企业加速全球布局:蜂巢能源欧洲电池工厂正式选址德国,总投资20亿欧元;容百科技拟投11.93亿在韩国建设年产2万吨高镍正极项目;天赐材料拟投2.77亿在捷克投建年产10万吨电解液项目;星源材质拟投1.3亿元投建欧洲隔膜工厂,公司还曾公告拟不超20亿元在欧洲建立锂离子电池隔膜厂;科达利接连宣布,将在德国、瑞典和匈牙利设立子公司,并分别投资6000万欧元、5000万欧元和3000万欧元;恩捷股份拟投资1.83亿欧元在匈牙利建设湿法锂电池隔膜项目。
未来的投资机会:多领域需求向上
与此同时,2021年新能源补贴政策标准已出炉,相比2020年退坡20%。随着补贴政策的持续退坡,以及外资车企在电动化领域的发力,新能源汽车市场将迎来新一轮的市场竞争。
电池新能源领域未来的投资机会在哪?近期,各大机构陆续发布了2021年投资策略展望。
新时代新能源开文明团队分析称,过去国内新能源汽车分为两个阶段,2014-2016年是LFP拉动时代,2017-2019年是三元拉动时代,其背后的主要推动力是以补贴为主的政策驱动。开文明团队预计,新能源汽车未来需求变化有两点,一是从中国拉动需求变为中国、欧洲、美国三大地区共同拉动,因此参与全球化供应的企业将受益;二是从三元高增变为LFP和三元并行高增,因此两条线上的企业均将受益。
在电池四大关键材料领域,开文明团队预计全球2021年正极需求量43万吨,同比增长73%,负极需求量26万吨,同比增长78%,隔膜需求量40亿平米,同比增长76%,电解液需求量30万吨,同比增长78%。从价格上看,需求强劲,预计负极和隔膜价格下降空间有限,在乐观情况下可能在短期甚至有所提价,正极和电解液由于供需错配预计将进入向上周期。
开源证券分析师刘强表示,得益于特斯拉、比亚迪、造车新势力、宏光MINI EV等优质供给的催化,目前国内新能源乘用车市场呈现高、低端两头大的“杠铃型”结构。展望未来2-3年,特斯拉、比亚迪、造车新势力等企业将逐步把产品梯次下沉,优质供给仍将成为新能源汽车销量增长的主要动力;同时,由于政策向好,To B/G端市场有望回暖。此外,2021年是氢能源汽车产业从0到1的关键一年,产业和相关龙头公司有望实现翻倍以上的增长。
东方基金基金经理李瑞认为,电动车有助于实现我国汽车产业的自主化,促进制造业转型升级,有着更长远的深刻意义。汽车电动化和智能化逐步融入我们的生活,而新能源汽车则带着强大的电动化、智能化基因改变了传统车的研发模式,提高了人机交互效率。汽车电动化、智能化浪潮推动下,有望诞生规模庞大的优质公司。汽车的电动化+智能化的方向有望成为未来十年最强的产业方向之一。
结语:电池新能源领域的投资机会仍然被各大机构长期看好,“备战TWh时代”频频被各大机构及企业提及。可以预见,2021年电池新能源行业投资扩产项目数量与规模将双双回暖,多个细分行业将迎来高成长发展新机遇。

中国能源资讯网


