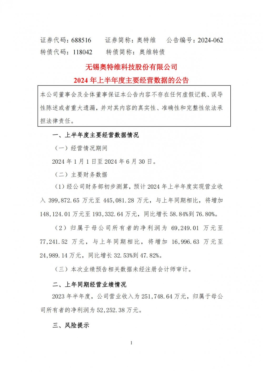
国际能源网获悉,6月19日晚间,奥特维发布2024年上半年度主要经营数据的公告。
公告披露,经公司财务部初步测算,预计奥特维2024年上半年度实现营业收入399,872.65 万元至445,081.28万元,与上年同期相比,将增加148,124.01万元至193,332.64万元,同比增长58.84%到76.80%。
2023年半年度,公司营业收入为251,748.64 万元,归属于母公司所有者的净利润为52,252.38万元。
公告如下:


国际能源网获悉,6月19日晚间,奥特维发布2024年上半年度主要经营数据的公告。
公告披露,经公司财务部初步测算,预计奥特维2024年上半年度实现营业收入399,872.65 万元至445,081.28万元,与上年同期相比,将增加148,124.01万元至193,332.64万元,同比增长58.84%到76.80%。
2023年半年度,公司营业收入为251,748.64 万元,归属于母公司所有者的净利润为52,252.38万元。
公告如下:

