国际能源网获悉,5月15日,万马股份发布关于2023年限制性股票激励计划预留授予登记完成的公告。
公告称,本次预留授予登记完成数量108.00 万股,约占本激励计划草案公告时公司股本总额 103,548.9098 万股的 0.10%。授予人数27 人,授予价格4.39 元/股。
公司回购股份期间累计通过回购专用证券账户以集中竞价交易方式累计回购股份30,330,762股,占公司总股本的2.93%,最高成交价为7.00元/股,最低成交价为6.10元/股,支付的总金额为199,997,516元(含交易费用)。
经审验,截至2024年4月15日止,贵公司已收到27名激励对象认缴股款人民币4,741,200.00元,其中:股本1,080,000.00元,资本公积3,661,200.00元。本次激励计划中所使用的限制性股票为公司回购专用证券账户中的股票,故贵公司的累计注册资本和股本未发生变化,均为1,035,489,098.00元。
本激励计划预留授予的限制性股票共计108.00万股,已在中国证券登记结算有限责任公司深圳分公司完成登记。
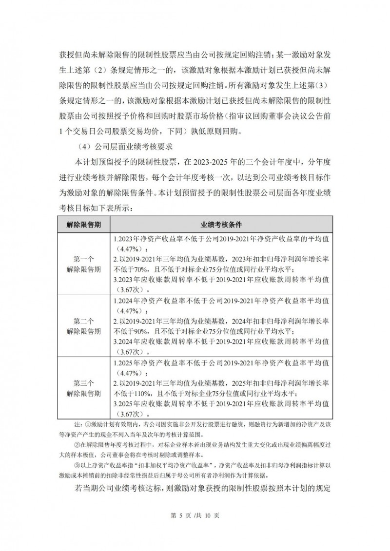
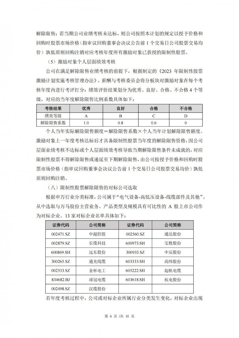
详情如下:










中国能源资讯网


