5月24日,新疆俊瑞霖优能源科技有限公司叶城县新能源规模化制绿氢项目设计采购施工一体化总承包招标。自筹资金12.5689亿元。招标人为新疆俊瑞霖优能源科技有限公司。项目同以往的新疆俊瑞项目一样,年产1.44万吨绿氢。对装备的需求也是电解槽40套,高压储氢瓶40组。
截至目前,俊瑞已有7个绿氢项目完成EPC招标,2个项目EPC招标正在进行中。
已完成EPC招标项目如下:
新疆俊瑞楠鑫新建规模化制绿氢项目,总包方为中建八局第三建设有限公司
新疆俊瑞温宿规模化制绿氢项目,总包方为中建三局集团西北有限公司
新疆俊瑞拜城新能源规模化制绿氢项目,总包方为中建八局第二建设有限公司
新疆俊瑞凯森能源科技有限公司规模化制氢项目,总包方为中交第三公路工程局有限公司
新疆俊瑞鼎华能源科技有限公司托克逊县规模化制绿氢项目,总包方为中建八局西北建设有限公司。
新疆俊瑞博乐新能源规模化制绿氢项目,总包方为中建二局第一建筑工程有限公司。
新疆俊瑞玛纳斯新能源年产1.44万吨规模化制绿氢项目,总包方为中交建筑集团第五工程有限公司。
还有两个处于招标阶段的项目:
5月14日,新疆俊瑞泽普县工业园区新能源规模化制绿氢项目设计采购施工一体化总承包公开招标;
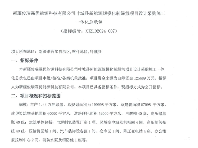
5月24日,新疆俊瑞霖优能源科技有限公司叶城县新能源规模化制绿氢项目设计采购施工一体化总承包招标。
新疆俊瑞共有20个绿氢项目进行招标,此为第9个,还有11个将持续发布。
中国能源资讯网


