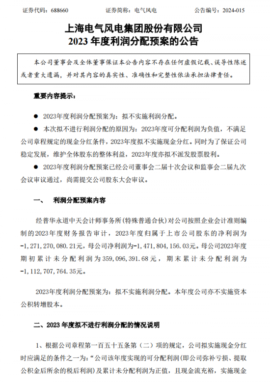
国际能源网获悉,近日,电气风电发布2023年度利润分配预案的公告。2023 年 度 归属 于 上 市 公 司 股 东 的净 利 润 为-1,271,270,080.21元,母公司净利润为-1,471,804,156.03元。母公司2023年度期 初 累 计 未 分 配 利 润 为 359,096,391.68 元 , 期 末 累 计 未 分 配 利 润 为-1,112,707,764.35元。
2023年度利润分配预案为:拟不实施利润分配。本年度公司亦不实施资本公积转增股本。
详情如下:


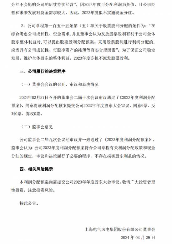
国际能源网获悉,近日,电气风电发布2023年度利润分配预案的公告。2023 年 度 归属 于 上 市 公 司 股 东 的净 利 润 为-1,271,270,080.21元,母公司净利润为-1,471,804,156.03元。母公司2023年度期 初 累 计 未 分 配 利 润 为 359,096,391.68 元 , 期 末 累 计 未 分 配 利 润 为-1,112,707,764.35元。
2023年度利润分配预案为:拟不实施利润分配。本年度公司亦不实施资本公积转增股本。
详情如下:

