国际能源网获悉,6月4日,日月股份发布以集中竞价交易方式回购公司股份的进展公告。
公告称,2024 年 5 月,公司通过上海证券交易所交易系统以集中竞价交易方式累计回购公司股份 990,000 股,占公司现有总股本 1,030,925,000 股的比例为 0.0960%,回购成交的最高价为 12.49 元/股,最低价为 11.41 元/股,支付的资金总额为人民币 11,921,365.00 元(不含交易费用)。
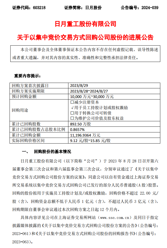
截至 2024 年 5 月 31 日,公司已累计回购公司股份 8,925,000 股,占公司现有总股本 1,030,925,000 股的比例为 0.8657%,回购成交的最高价为 15.85 元/股,最低价为 9.12 元/股,支付的资金总额为人民币 111,969,364.00 元(不含交易费用)。
详情如下:


中国能源资讯网


