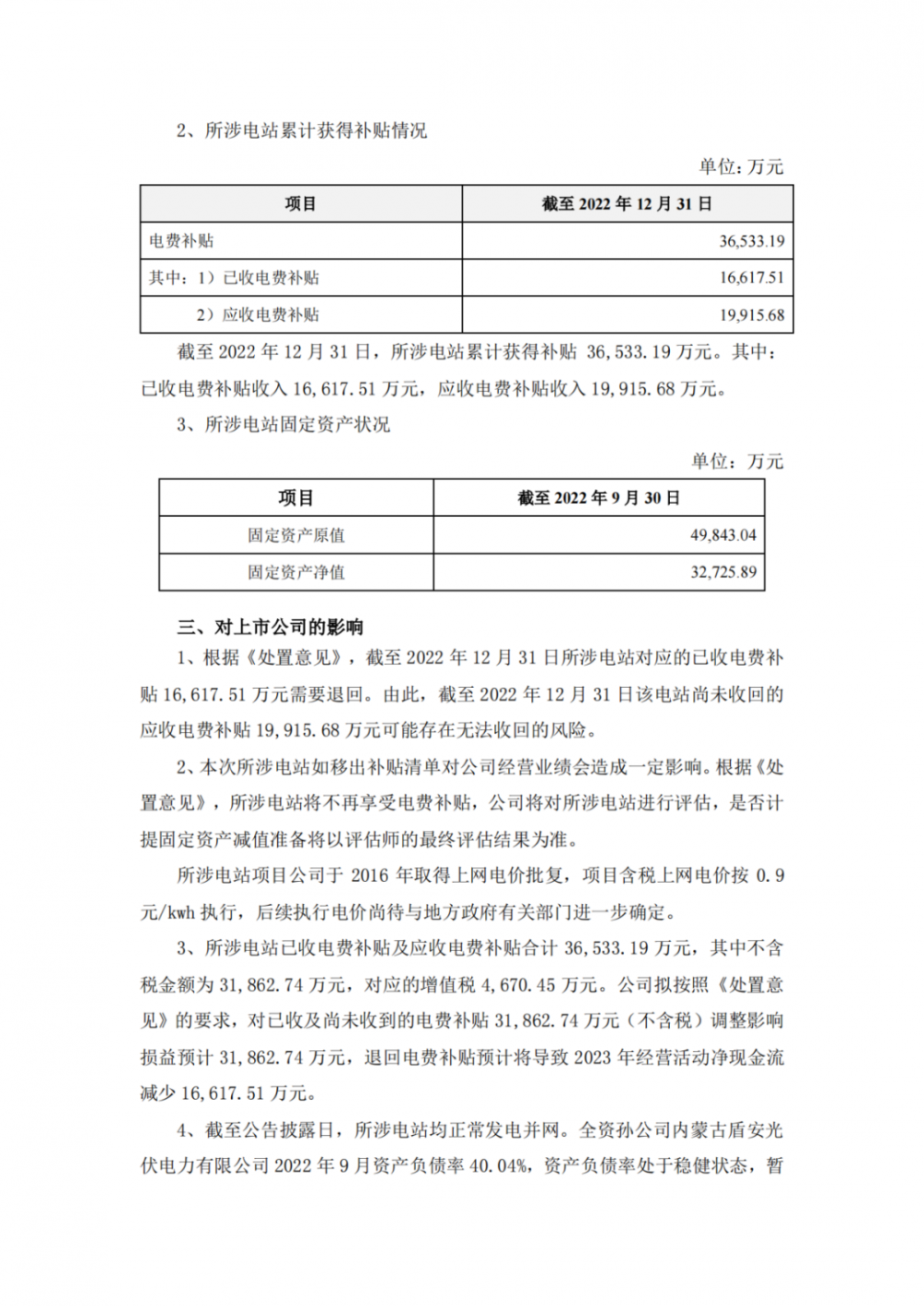
2022年6月29日,内蒙古发改委下发《关于废止部分可再生能源项目上网电价批复文件的通知》,废止了24个不合规的带补贴光伏项目的补贴资格。包括:17个无指标项目(黑户电站),7个涉嫌倒卖项目(并网前投资主体变化)。
这24个项目,涉及16家投资企业!包含:7家央企、2家地方国企、7家民营企业。涉及的24个项目已经下发的补贴,陆续被要求退回。
2022年10月28日,太极实业发布公告:公司投资的5个项目在名单中,共退回补贴资金4.1295亿元,具体如下表所示。

2023年10月28日,江南化工发布公告:公司投资的1个项目在名单中,需要退回已发放的1.661751亿元,剩余的近2亿元补贴,将无法收回。具体如下表所示。(详见附件)

根据内蒙古自治区下发的文件,24个被废止的项目中,共785MW,基本在2014~2016年之间获得电价的批复文件。
2023年1月6日,国家电网与南方电网分别正式公布了《关于公布第一批可再生能源发电补贴合规项目清单的公告》,公示了7335个合规项目,包含:风电项目3774个,光伏项目为2591个,生物质项目为970个。
据了解,进入合规名单的项目,已经陆续拿到补贴。后续也会公示第二批合规项目。
相关阅读:补贴核查正成为存量光伏电站的“生死线”!某省份已要求企业退回补贴
红头文件原文:三部委关于补贴核查问题的解释!




中国能源资讯网


