国际能源网获悉,近日,科达利发布2023年业绩预告,预计2023年归属于上市公司股东的净利润10.8亿元~12.8亿元,同比增长19.84%~42.04%;基本每股收益4元~4.75元。
科达利表示,业绩变动主要原因是,报告期内受益于新能源汽车行业快速发展,客户对公司动力电池精密结构件需求持续提升,公司动力电池精密结构件的产销量持续稳定增长,推动报告期内公司经营业绩实现稳步增长。
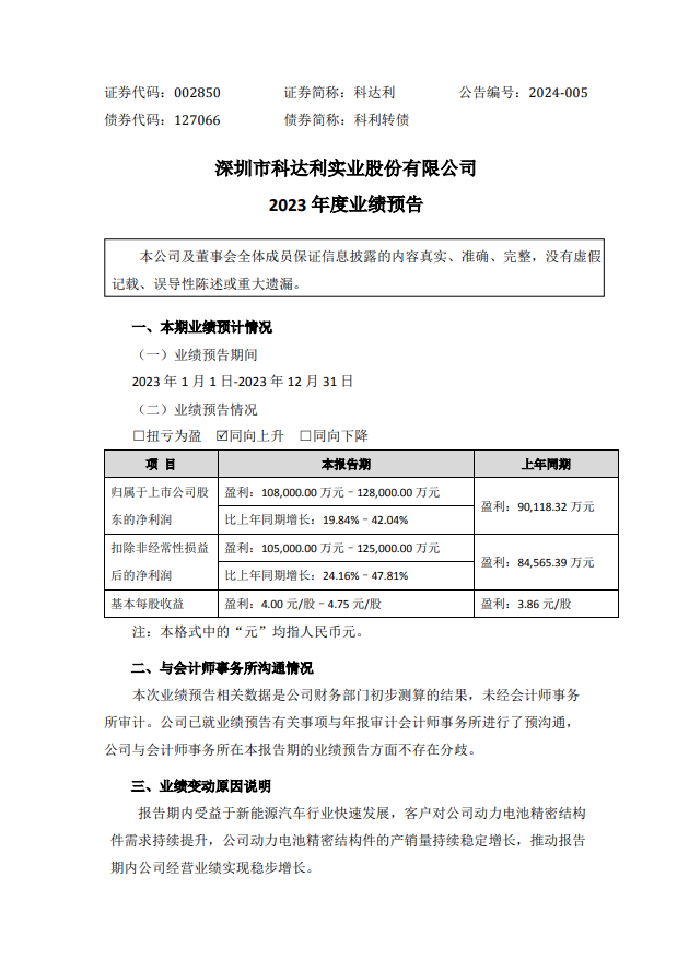
原公告如下:


国际能源网获悉,近日,科达利发布2023年业绩预告,预计2023年归属于上市公司股东的净利润10.8亿元~12.8亿元,同比增长19.84%~42.04%;基本每股收益4元~4.75元。
科达利表示,业绩变动主要原因是,报告期内受益于新能源汽车行业快速发展,客户对公司动力电池精密结构件需求持续提升,公司动力电池精密结构件的产销量持续稳定增长,推动报告期内公司经营业绩实现稳步增长。
原公告如下:

