国际能源网获悉,2月27日,珠海冠宇披露2023年度业绩快报,2023年度,公司实现营业总收入114.51亿元,较上年同期上升4.34%;实现归属于母公司所有者的净利润3.42亿元,较上年同期上升275.38%。
珠海冠宇表示,影响经营业绩的主要因素:美元兑人民币汇率上升、原材料市场价格下降、持续推进精细化管理提升生产运营效率等多重因素综合影响本期经营业绩变化。
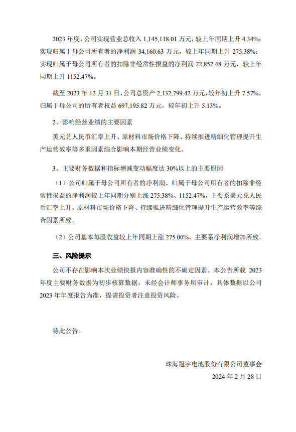
原公告如下:


国际能源网获悉,2月27日,珠海冠宇披露2023年度业绩快报,2023年度,公司实现营业总收入114.51亿元,较上年同期上升4.34%;实现归属于母公司所有者的净利润3.42亿元,较上年同期上升275.38%。
珠海冠宇表示,影响经营业绩的主要因素:美元兑人民币汇率上升、原材料市场价格下降、持续推进精细化管理提升生产运营效率等多重因素综合影响本期经营业绩变化。
原公告如下:

