近期央企重组整合又一轮热度爆表,除了最近的中国电子科技集团吸收了中国华录;中国三峡集团与中交集团完成了中国水利电力对外有限公司的交接;中核汇能、新华水电也将兵合一处……
央企重组整合进入新一轮高潮。实际上党的十八大以来,中央企业先后完成27组49家战略性重组和专业化整合,国务院国资委新组建、接收13家企业,监管中央企业的数量从116家调整至97家。
央企重组由浅入深
国际能源网(微信公众号:inencom)了解到,我国央国企改革从1978年改革开放至今一直在进行中。从承包制到股份制,再到抓大放小、关闭破产、建立社保体系;从建立监管机制,拆分增加企业竞争火力再到加强顶层设计,重组整合,提高企业竞争能力……
2019-2022年,有4组7家中央企业、116组347家省属国有企业以市场化的方式实施了战略性重组,央企改革到2023年进入了一个新阶段。

11月24日国务院国资委召开会议强调:“深入推进国有资本布局优化结构调整,更好发挥科技创新、产业控制、安全支撑作用。要加快发展战略性新兴产业,坚持一把手主抓,明确优先级,锚定重点产业抢位发展、错位发展,培育孵化一批独角兽企业。”
由此可见,央企改革到今天的方向已经不再局限于两家企业简单的合在一处,实现累加,而是要让国有资本发挥最大的效用,支持新兴产业,实现重点产业抢位发展和错位发展。新能源作为新兴产业重要组成部分,成为央企抢位发展难点重中之重。
从简单合并到纵深发展
改革开放四十多年的时间,央国企的改革走过一些弯路,也取得了一些成绩,在继续推进央国企改革的进程中,如果继续简单合并吸收,可能又会走上涉嫌“垄断”和不利“竞争”的老路。
因此当下的央企重组变得更加细化,越来越多的央企整合不再是直接将两家企业的所有业务板块合并在一起,而是选择某一板块进行合作,比如三峡和中交的合作就是聚焦在水利电力建设资源整合,旨在实现资源配置效率和发展质量效益有效提升。


央企内部自己的整合也在朝着这个方向迈进,比如中核集团将中核汇能、新华水电进行整合,旨在将非核的新能源业务集中在一家公司,形成尖端效应。
央企通过业务板块内部深化重组整合,协同效应充分释放,为提升市场竞争力、参与国际并购打下坚实基础。国源时代煤炭资产管理有限公司(以下简称“国源公司”)重组整合了10家中央企业煤炭资源,涉及煤炭产能约2.8亿吨、资源储量约630亿吨、资产总额超1400亿元。
而这家国源公司,则是由中国国新、中煤集团、中国诚通、国家能源集团等4家中央企业出资组建的一家公司,专司煤炭资源。

这种整合方式是围绕产业链重点环节,充分挖掘纵向重组整合的资源和机会,通过纵向深入重组整合,实现补链、稳链、强链,提高产业链和供应链的稳定性和韧性,不断让产业链向高端方向发展。
抢位发展不能“一哄而上”
央企本轮开启的重组的主要目的是集中优势“兵力”抢位新能源业务板块。本身以能源为主营业务的央企抢占新能源业务板块,无可厚非,因为我国要实现“30·60”目标,能源企业必须要转型,以化石能源为主营业务的央企,必须依靠发展新能源,才能实现企业的发展目标。
但现实情况是,央企97家公司中从事新能源业务的企业远不止五大六小发电集团,国际能源网不完全统计,目前97家国务院国资委主管的央企中有近50家央企已经加入到新能源项目开发领域。从类别来看,这些进入新能源领域的央企既包括传统的电力投资企业,也有石化领域和化工领域的公司、基建行业以及钢铁、矿业、通信、交通等领域的中央企业,它们都在抢新能源行业的“饭碗”。
随着新能源行业进入企业的增多,新能源开发市场上“僧多粥少”的竞争态势也愈发激烈,央企之间的资源竞争也愈发激烈,各种恶性竞争现象也频频出现。
因为大批央企涌入新能源市场,地方开发新能源项目的有关部门开始变得门庭若市,很多企业想去地方开发新能源项目需要迈更高的“门槛”,某些央企为获取新能源项目指标,随意承诺配套设施或投资金额,不断刺激地方政府提高预期,而新能源项目指标又由于土地等原因迟迟无法开工建设,进一步加剧了新能源开发领域的恶性竞争。
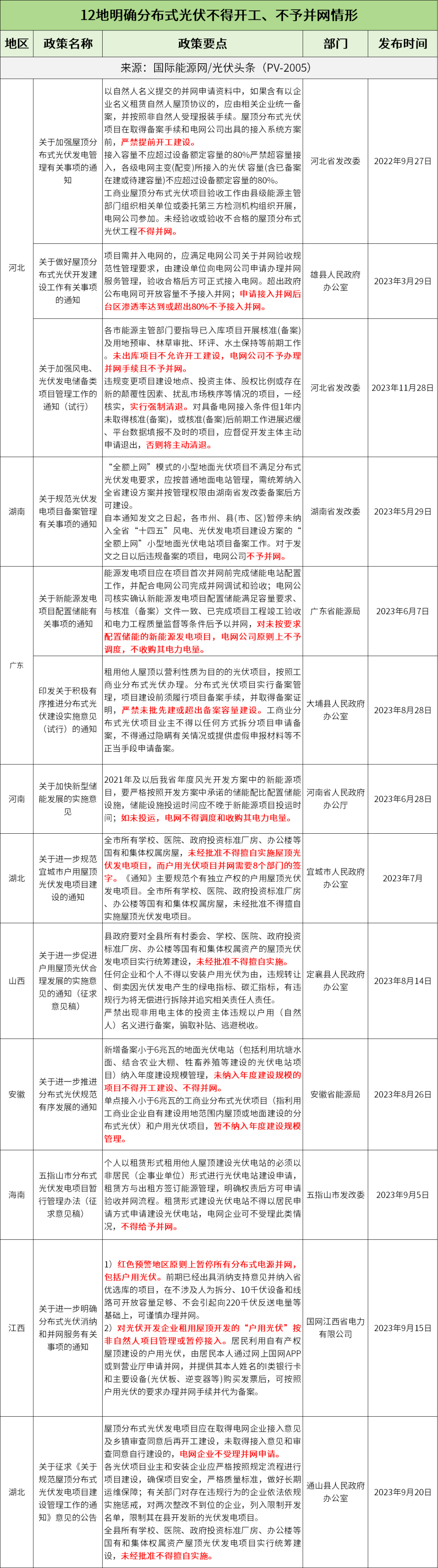
因此很多地方政府出台政策叫停一些新能源项目。最近的政策是11月28日,辽宁省发展改革委出台的《关于规范发展分布式光伏的通知(征求意见稿)》
文件明确,按照《分布式电源接入电网承载力评估导则》评估为黄色、红色等级的受限地区,对于已建成和已开工项目,电力公司应采取措施,应接尽接;对于已备案未开工项目,电力公司告知暂缓建设;未备案项目,由相关审批部门告知暂缓备案,等待电网承载力改善后再继续备案工作。

国际能源网(微信公众:inencom)统计发现:安徽、广东、广东大埔县、广东深圳龙华区、海南五指山市、河北、河北雄县、河南、河南焦作市苏家作乡、湖北、湖北京山市、湖北通山县、湖北宜城市、湖南、江苏睢宁县、江西、江西彭泽县、辽宁、辽宁沈阳市辽中区、辽宁营口市、山西定襄县21地出台相关政策规范分布式光伏市场,对不予并网、不得擅自开发、禁止安装、自行拆除、叫停备案等情形进行明确规定。
由此可见,新能源开发的乱象已经被有关部门关注,并且正在有针对性地进行政策调整。对于央国企来说,又如何应对形势的突变?
做专做精新能源业务
央国企也意识到在新能源领域深耕,不能盲目发展,首先要让新能源成为公司旗下的一支利箭,需要给其充分的独立性。因此很多央企开始拆分旗下的新能源业务板块,希望其可以独立上市。

2021年6月,中国长江三峡集团旗下的三峡能源在上交所上市,首发募资227亿元。
2022年11月,华电新能源递交首次公开发行股票(A股)招股说明书(申报稿)。2023年3月,华电新能源上市申请获得上交所受理,拟募资总金额为300亿元;6月15日,华电新能沪市主板IPO上会并顺利过会,成为目前A股新能源行业最大规模IPO。
今年6月2日,中国电建也宣布,拟将旗下新能源板块分拆上市。中国电建表示,根据公司规划,未来三年间中国电建新增装机规模庞大,资本开支需求紧迫。电建新能源独立上市后,受益于资本市场对新能源运营板块的持续关注。
之所以如此多央企拆分上市新能源业务板块,主要原因是新能源业务属于资本开支大、运营稳定、回收期较长的运营类业务,如果不拆开算,会让新能源业务面临较高的融资成本,而拆分之后,更有利于新能源业务独立运作。

国资委党委委员、副主任翁杰明指出:“推动央企新能源产业发展成为‘重头戏’,科学谋划今年和未来一段时期新能源业务发展目标方向、重点任务、路径措施和工作节奏,推动实现高质量发展,切实发挥产业引领作用;推动央企新能源产业发展要形成‘一盘棋’,在新能源数智转型、专业运作、协同发展等方面加强合作,促进央企新能源布局结构整体优化,切实形成合力,有效避免‘一哄而上’和过度竞争。”
国际能源网(微信公众号:inencom)认为:未来新能源业务将逐步向新能源主业企业和优势企业集中,对于专业运作水平高、集约化管理能力强、经营效益好的项目可以独立运行。
而对于偏离主业、运营成本较高、缺乏管理能力的项目可能会通过共享服务、委托代管、重组整合等方式展开更大范围和更宽领域的专业化运营与合作。央企重组整合应该只是第一步,未来会有更多的央企通过托管、签约合作、成立合资公司等不同方式,发展新能源业务。
来源:国际能源网
中国能源资讯网


