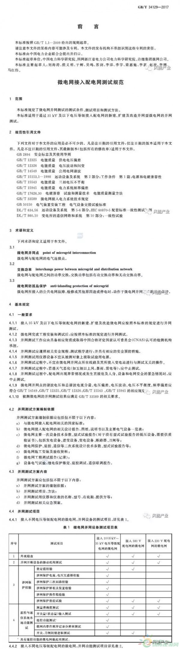
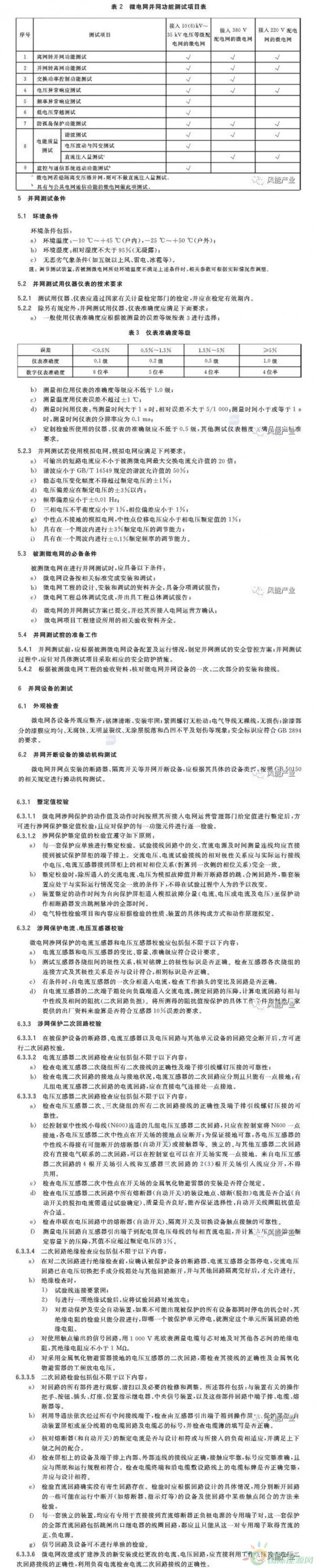
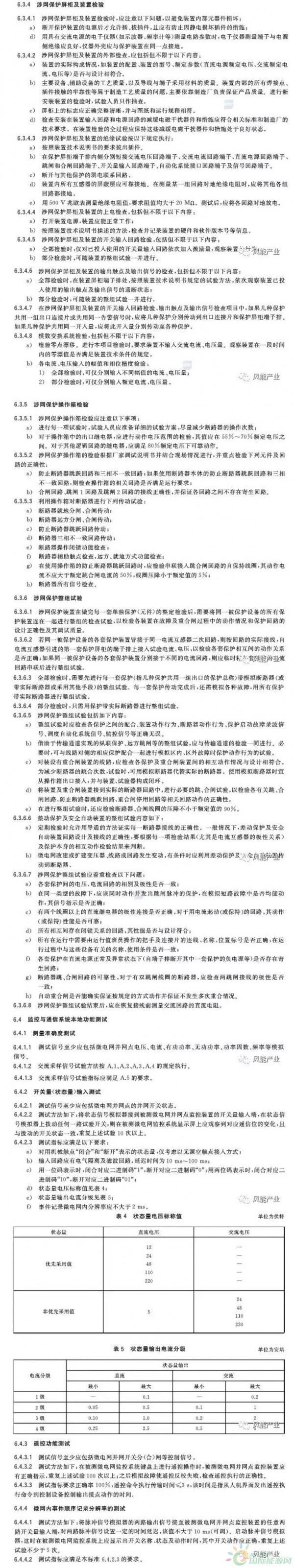
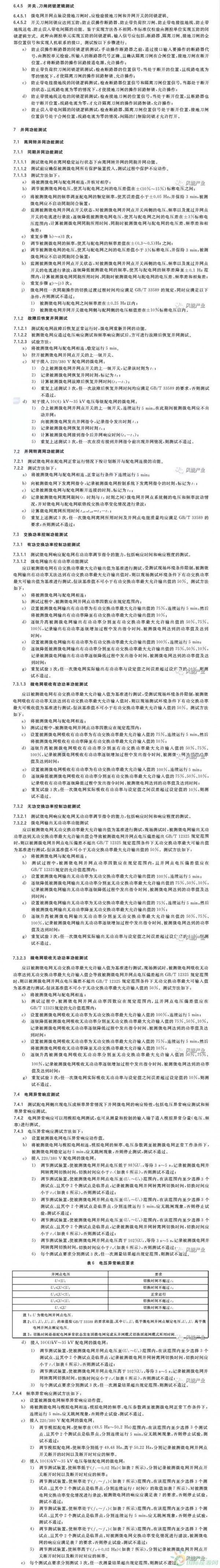
近日,从国标委网站获悉,由中国电科院牵头编写的《微电网接入配电网测试规范》正式发布,并于2018年2月开始实施。在国家大力推进能源供给侧结构性改革、积极推进并网型微电网建设的背景下,该标准的发布和实施,对于促进并规范微电网健康有序发展具有重要意义。
微电网是分布式电源友好并网的一种有效技术解决方案,在促进风能和太阳能等可再生能源的就地开发利用、提高清洁能源利用效率、解决偏远地区电力供应问题方面的作用日益凸显。国家也在大力推进以可再生能源为主、分布式电源多元互补的微电网应用示范工程建设,今年国家发改委和能源局先后公布新能源微电网示范项目名单、印发《推进并网型微电网建设实行办法》,我国微电网的发展已从理论研究的试验验证阶段进入国家层面的示范推广阶段。GB/T 34129《微电网接入配电网测试规范》的发布和实施,将促进微电网产业的规范有序发展。









中国能源资讯网


