相关阅读:
警醒!27人失联!一艘海上风电施工船发生事故。
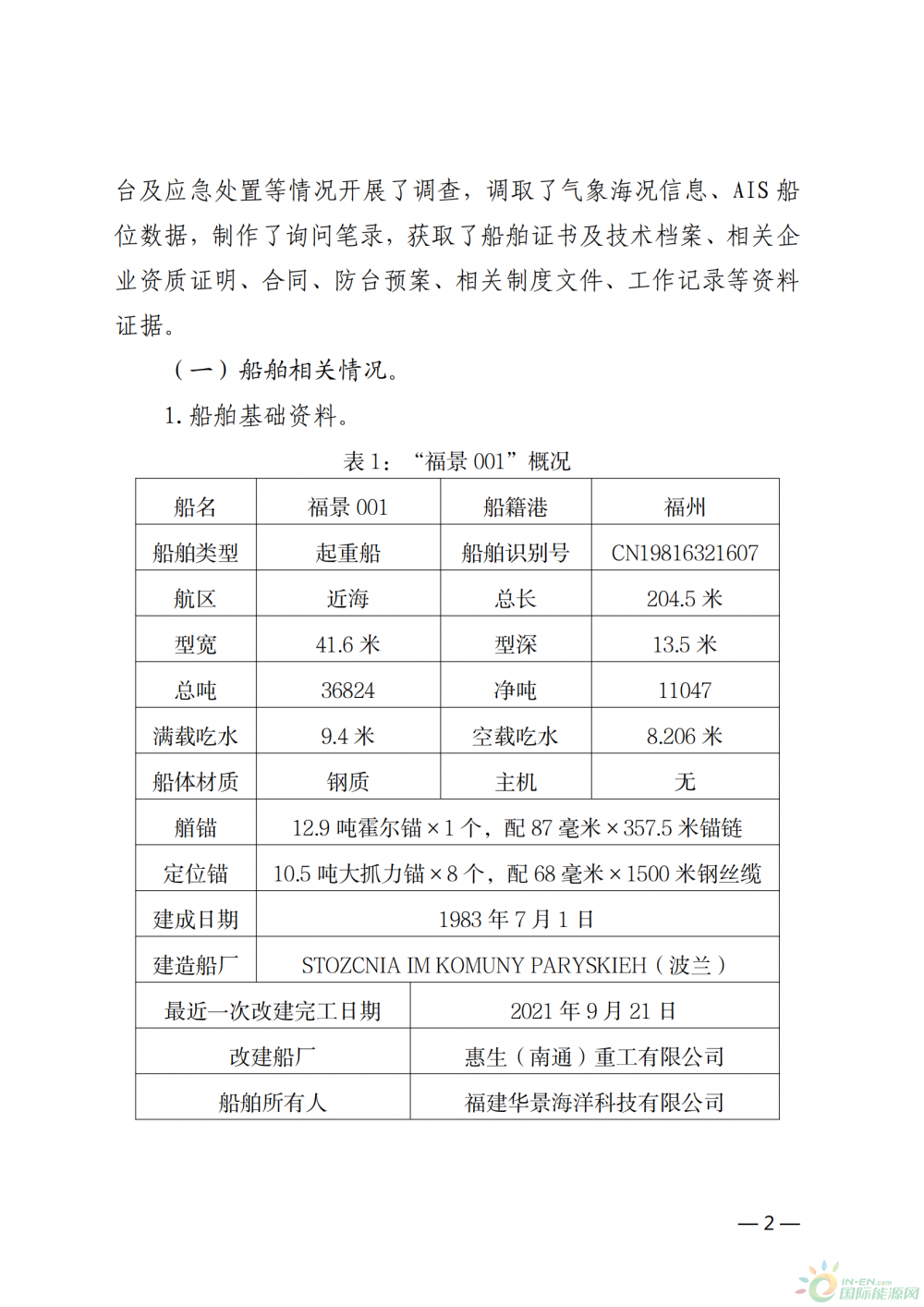
25人遇难!广东省发布“福景001”轮走锚遇险海上搜救及善后工作情况通报
国际能源网/风电头条(微信号:wind-2005s)获悉,5月31日,中华人民共和国海事局发布《阳江“7·2”“福景001”起重船风灾事故调查报告》。
2022年第3号台风“暹芭”于6月29日08:00时在南海中部海面生成,随后逐步加强为强热带风暴级和台风级,阳江海域附近实测风力最大达14级,是2015年台风“彩虹”以来登陆粤西的最强台风,也是近20年来登陆广东省的最强南海“土台风”。在该台风影响下阳江海域多艘船舶走锚。7月2日,“福景001”起重船在广东阳江No.2大型船舶候潮防台锚地锚泊防台期间,走锚触碰海上风电场风机桩后断裂沉没,船上4人获救,25人死亡,1人失踪。
《报告》指出事故损失情况,事故造成“福景 001”断裂后沉没,船上25人死亡,1人失踪,沙扒风电场3台风机和海底电缆不同程度受损。
事故原因分析指出,台风正面袭击是导致“福景001”走锚触碰风机后断裂沉没的客观原因。
造成重大人员伤亡的原因:“福景 001”实际控制人许军、江苏华景岸基和船上管理人员未按要求撤离在船人员,谎报在船人数;船舶第一次走锚后,许军指使船上人员瞒报走锚的实际情况,否定公司管理人员请求外部救援的建议,错失救助时机。这些都是造成重大人员伤亡的主要原因。
永福电力项目部未按照防台专项预案要求督促人员撤离,也未清点核实人员撤离情况。龙源振华项目部未按照防台专项预案安排人员到撤离点清点人数;在获知“福景 001”未按照建设单位要求撤离全部人员的情况后,未上报青洲风电项目部和广电设计项目部,也未督促纠正。青洲风电项目部、广电设计项目部未按照防台风专项应急预案关于人员撤离的要求有效监督人员撤离情况,不掌握实际在船人数。青洲风电在获知“福景 001”未按照要求撤离全部人员的情况下,未如实上报广东省风力发电有限公司和广东省能源集团有限公司。华申闽能联合体未按照要求有效监督人员撤离情况。上述企业对“福景001”船上人员撤离监督落实不到位是造成重大人员伤亡的次要原因。
现对该事故调查做了详细通报。

























































中国能源资讯网


