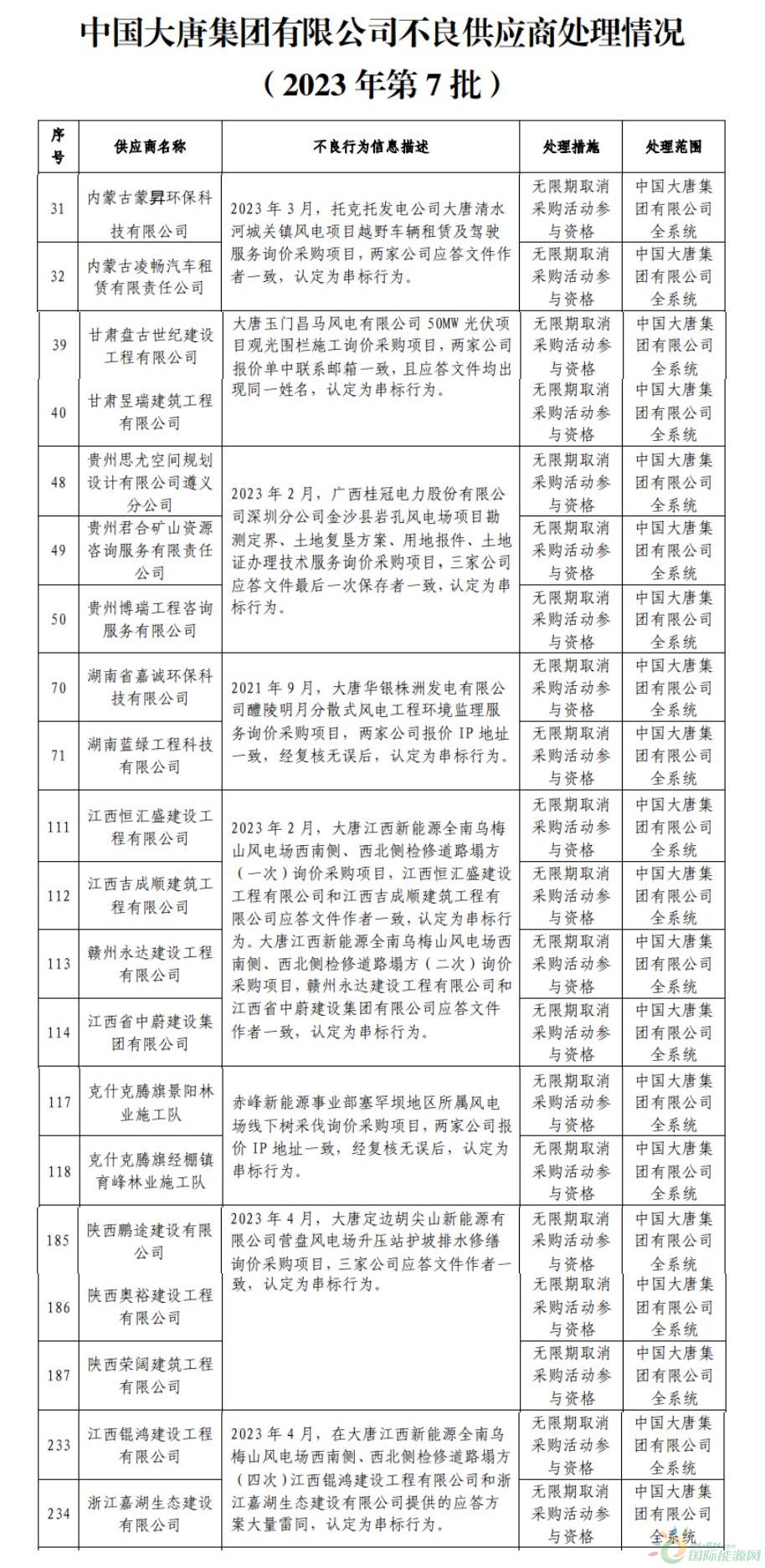
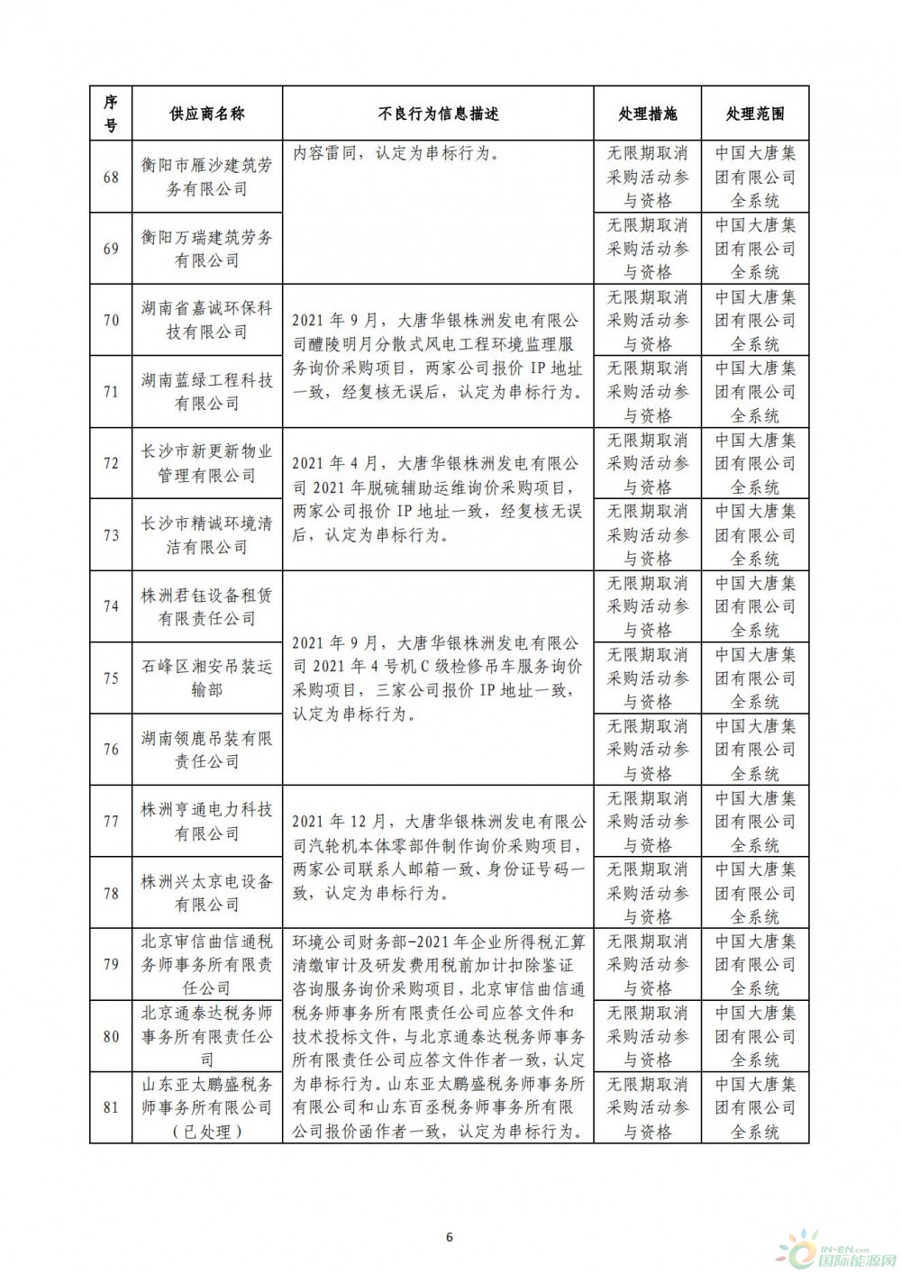
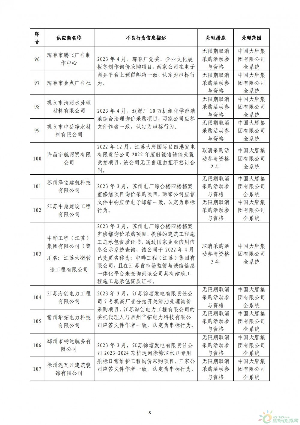
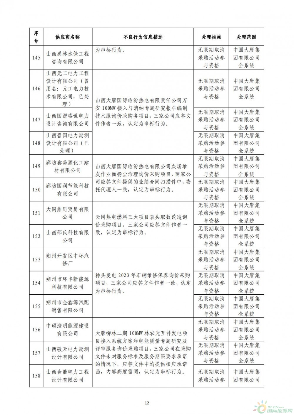
国际能源网/风电头条(微信号:wind-2005s)获悉,近日,大唐集团发布2023年第7批关于供应商不良行为处理情况的公告。
国际能源网/风电头条(微信号:wind-2005s)通过梳理,共涉及8个风电项目招标相关的20家供应商被点名。
其中,9家供应商是由于应答文件作者一致,被认定为串标行为,无限期取消采购活动参与资格。
2家供应商是由于报价单中联系邮箱一致,且应答文件均出现同一姓名,被认定为串标行为,无限期取消采购活动参与资格。
3家供应商是由于应答文件最后一次保存者一致,被认定为串标行为,无限期取消采购活动参与资格。
4家供应商是由于报价IP地址一致,经复核无误后,被认定为串标行为,无限期取消采购活动参与资格。
2家供应商是由于公司提供的应答方案大量雷同,被认定为串标行为,无限期取消采购活动参与资格。

原文如下:
中国大唐集团有限公司关于供应商不良行为处理情况的公告(2023年第7批)
为促进供应商诚信履约,保证产品质量、服务水平,依据《中国大唐集团有限公司供应商管理办法》有关规定,对出现不诚信行为、履约不力以及产品质量等问题的供应商进行了处理,具体处理情况如附件1所示。
供应商整改说明:
相关供应商可在上述处理期结束前1个月,向招标人提出整改验收申请,经相关单位或部门验收合格后方能解除处理。
供应商整改需满足以下条件:
1.对于产品质量问题,供应商应提供有关的信息和数据,并积极配合招标人进行质量调查和原因分析,制定整改措施;对出现质量问题的产品进行免费处理或更换,赔偿由此引起的附加调试配合等费用,并对同类产品进行全面排查和整改;对于存在批量质量隐患或家族性缺陷的产品应全部免费召回或积极配合招标人进行治理,并赔偿因此造成的直接经济损失;
2.对于交货问题,供应商应在与采购需求单位协商后约定的期限内完成交货;
3.对于服务、诚信等问题,供应商应制定整改措施, 并做出不再发生类似问题的书面承诺。
附件:1.中国大唐集团有限有限公司不良供应商处理情况(2023年第7批)
2.关于××问题整改情况的报告(模板)
3.供应商承诺书(模板)





















中国能源资讯网


