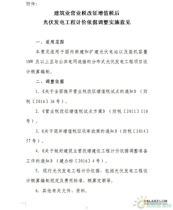
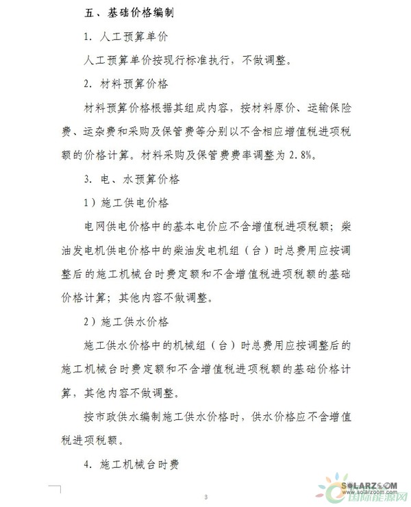
近日,水利水电规划设计总院(可再生能源定额站)发布《建筑业营业税改征增值税后光伏发电工程计价依据调整实施意见》的通知。《意见》适用于国内新建和扩建光伏电站以及装机容量1MW及以上且与公共电网连接的分布式光伏发电工程项目设计概算编制。《意见》指出光伏发电工程建筑安装工程费用按“价税分离”计价规则计算,营改增后光伏发电工程费用构成均与现行的光伏发电工程费用构成内容一致。企业管理费在原基础上增加城市维护建设税、教育费附加以及地方教育费附加等。
原文件如下:







近日,水利水电规划设计总院(可再生能源定额站)发布《建筑业营业税改征增值税后光伏发电工程计价依据调整实施意见》的通知。《意见》适用于国内新建和扩建光伏电站以及装机容量1MW及以上且与公共电网连接的分布式光伏发电工程项目设计概算编制。《意见》指出光伏发电工程建筑安装工程费用按“价税分离”计价规则计算,营改增后光伏发电工程费用构成均与现行的光伏发电工程费用构成内容一致。企业管理费在原基础上增加城市维护建设税、教育费附加以及地方教育费附加等。
原文件如下:






