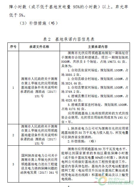
昨日,渭南市人民政府官网公布《渭南市光伏发电应用领跑基地2017年竞争优选工作方案(简 版)》。据悉,该项目规划1GW、2018年建设完成500MW。项目设计建设除要求技术领跑外,还应具有“光伏+农业”复合开发经验。
方案要求:项目1组件最低点距地面高度不小于2.0米。其余项目光伏方阵中组件最低点距地面不小于2.5米。农业部分由政府委托专业农业统一建设实施,在与政府协商一致前提下,光伏企业也可自行成立农业公司。
该基地租地成本193元/亩年。
详细原文件如下:




















昨日,渭南市人民政府官网公布《渭南市光伏发电应用领跑基地2017年竞争优选工作方案(简 版)》。据悉,该项目规划1GW、2018年建设完成500MW。项目设计建设除要求技术领跑外,还应具有“光伏+农业”复合开发经验。
方案要求:项目1组件最低点距地面高度不小于2.0米。其余项目光伏方阵中组件最低点距地面不小于2.5米。农业部分由政府委托专业农业统一建设实施,在与政府协商一致前提下,光伏企业也可自行成立农业公司。
该基地租地成本193元/亩年。
详细原文件如下:



















