国际能源网获悉,1月31日,秦川机床工具集团股份公司(简称:秦川机床)发布2023年度业绩预告。
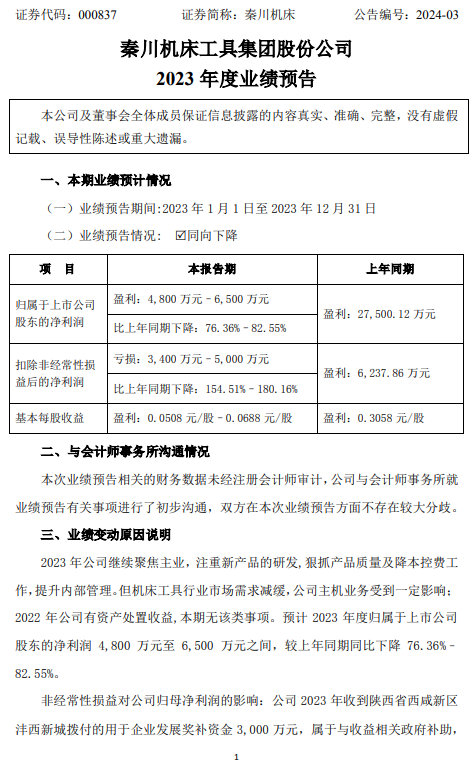
预计2023年归属于上市公司股东的净利润4800万元~6500万元,同比下降76.36%~82.55%;基本每股收益0.0508元~0.0688元。
秦川机床表示,业绩变动原因是,2023年公司继续聚焦主业,注重新产品的研发,狠抓产品质量及降本控费工作,提升内部管理。但机床工具行业市场需求减缓,公司主机业务受到一定影响;2022年公司有资产处置收益,本期无该类事项。预计2023年度归属于上市公司股东的净利润4,800万元至6,500万元之间,较上年同期同比下降 76.36%–82.55%。
非经常性损益对公司归母净利润的影响:公司2023年收到陕西省西咸新区沣西新城拨付的用于企业发展奖补资金3,000万元,属于与收益相关政府补助,预计增加公司 2023 年度归属于母公司净利润 2,550万元。
业绩公告如下:


中国能源资讯网


