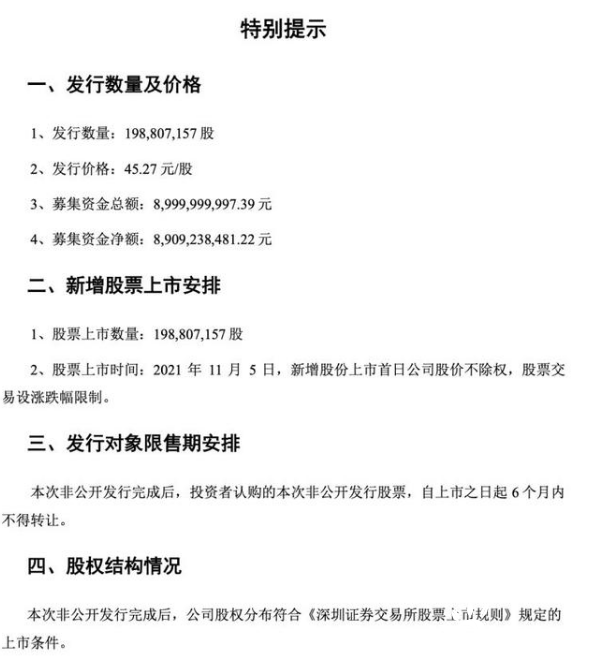
光伏巨头中环股份11月2日披露,公司2021年非公开发行A股股票发行完成。确定此次发行价格为45.27元/股,发行数量约为1.99亿股,募资约总额为90亿元;最终获配发行对象共计23名,锁定期为6个月。

今年4月27日,中环股份公告宣布,非公开发行A股股票拟募集资金总额不超过90亿元,扣除发行费用后的募集资金净额用于投资宁夏中环50GW(G12)太阳能级单晶硅材料智慧工厂项目,项目建设周期约15个月。
对于该项目带来的效益,中环公告表示,经测算,该项目税后内部收益率为38.44%,投资回收期为4.21年,具备经济可行性。

本次发行最终确定的发行对象及获配股数、获配数量、获配金额情况如下:


诸多知名公私募机构以及QFII在列,知名超级牛散章建平持股的私募投资平台也位列其中,中国人寿、深圳正圆投资、华夏基金、UBS AG、财通基金等诸多机构以及自然人黄晓明等也纷纷现身。
认购对象中,获配数量最多的为大家人寿-万能产品,其获配股份数量为2076.43万股,获配金额达9.4亿元,大家资产两只产品共获配约12亿元;其次为国泰君安证券,其获配金额达7.83亿元。
据中环股份披露的“本次发行后,前十名股东情况”来看,全国社保基金101组合、天津渤海信息产业结构调整股权投资基金已不再是公司前十大股东。在三季报中,二者分别持股2549.90万股、2038.96万股,持股比例分别为0.84%、0.67%。
股价连续两日逆势放量暴跌
1日融资净买入4.82亿元,创历史新高
中环股价连续两日逆板块之势放量暴跌,有投资者质疑是否与宁夏六期项目进度滞后有关。对此,中环股份表示,宁夏六期项目按进度实施,11月份开始设备搬入,预计年底开始形成产能逐步投产。
中环股份融资融券信息显示,2021年11月1日融资净买入4.82亿元;融资余额69.44亿元,较前一日增加7.47%。
融资方面,当日融资买入9.25亿元,融资偿还4.43亿元,融资净买入4.82亿元,净买入额创历史新高,净买入额两市排名第三。融券方面,融券卖出62.67万股,融券偿还30.81万股,融券余量1171.31万股,融券余额5.81亿元。融资融券余额合计75.25亿元。
截至11月2日收盘,中环股份股价报47.05元/股,下跌5.06%,总市值1427亿元。

近3个月融资余额增加
万和证券首予中环股份增持评级
万和证券11月01日发布研报称,首予中环股份增持评级。评级理由主要包括:(1)Q3业绩实现上市以来最优,两大主业营收高增长;(2)G12产品规模提升迅速,产品结构进一步优化;(3)宁夏中环六期项目21年底投产,G12产品规模持续提升;(4)半导体材料业务快速增长,主要产品产销同比提升超90%。风险提示:行业装机需求不及预期,上游原材料价格波动超预期。
该股最近90天内共有14家机构给出评级,买入评级11家,增持评级3家;过去90天内机构目标均价为64.25元;近3个月融资净流入18.51亿元,融资余额增加;融券净流入2.57亿元,融券余额增加。相关估值分析工具显示,中环股份好公司评级为3星,好价格评级为2星,估值综合评级为2.5星。
公司近年高速扩张
2019年募资50亿元大力发展硅片业务
今年3月,公司董事长李东生以集中竞价交易方式增持公司股份180万股,占公司总股本的0.06%,增持均价28.35元/股。
2019年1月,天津中环股份发布公告,发行募集资金总额不超过人民币500,000.00万元。根据规划,这笔资金将主要用在集成电路用8-12英寸半导体硅片之生产线项目的建设。目标是在三年内建设月产75万片8英寸抛光片和月产15万片12英寸抛光片生产线。
中环股份2021三季报显示,公司主营收入290.89亿元,同比上升117.46%;归母净利润27.61亿元,同比上升226.29%;扣非净利润24.94亿元,同比上升295.04%;其中2021年第三季度,公司单季度主营收入114.45亿元,同比上升141.84%;单季度归母净利润12.82亿元,同比上升316.08%;单季度扣非净利润11.91亿元,同比上升471.02%;负债率55.22%,投资收益8.58亿元,财务费用6.09亿元,毛利率20.02%。

三季度,公司单位产品硅料消耗率进一步降低,硅片A品率大幅提升,较大程度保障公司盈利能力。截至三季度末,大家人寿保险万能产品对公司的持股比例由二季度的1.73%降至0.94%。
公司有信心在半导体光伏材料产业建立持续领先优势
有投资者在投资者互动平台向中环股份提问:自媒体光伏见闻发文称,210硅片由于面积大,导致210硅片碎片率高、翘曲度高,从而导致硅片生产成本高企!即便不差钱的ZH,采用自动化最高的拉晶、切片设备,AGV小车运输,ZH的210硅片良率也就在90%左右。请问中环的良品率是否如文章所说只有90%?
对此,中环股份回复道,公司目前210产品良率97%以上,整片率98.5%以上。中环210硅片的领先是得益于工艺技术的领先和工业4.0成熟的应用,出片数、良率、柔性化制造等方面均处于行业领先地位。依托工业 4.0 及智能制造优势,公司劳动生产率和 G12 产线直通率大幅度提升,人均劳动生产率达到 1,000 万元/人/年以上。公司有信心按照既定战略加快 G12规划产能建设步伐,在半导体光伏材料产业建立持续领先优势。
产能方面,中环股份表示,截至三季度末,半导体方面产能8英寸65万片/月,12英寸10万片/月;预计2021年末实现8英寸产能75万片/月,12英寸17万片/月。
中国能源资讯网


