中国能源资讯网
新能源新闻资讯
政策|项目|技术
首页
热点聚焦
太阳能光伏
光伏原材料及辅料
多晶硅
硅料/硅片
光伏电池组件
光伏组件
太阳能电池
光伏系统工程
太阳能项目
电站EPC
光伏生产设备
光伏逆变器
光热发电
分布式电站
电站零部件
光伏人物
光伏动态
光伏财经
光伏招标
太阳能技术
太阳能政策
风力发电
海上风电
风电产业
风电人物
风电企业
风电政策
风电材料
风电要闻
风电设备
风电财经
风电运维
风电项目
风能资源
风电技术
风机
叶片
动态
技术
储能
储能政策
储热
蓄冷
压缩空气
抽水蓄能
超级电容
电化学储能
储能变流器
储能材料
储能系统
能量管理系统
储能电池
固态电池
液流电池
钠硫电池
铅酸/炭电池
锂电池
电池管理系统
储能项目
发电侧
微电网
用户侧
电网侧
氢能
氢能政策
氢能统计动态
储氢
制氢
加氢站
氢燃料电池
生物质能
生物质能动态
生物质能项目
燃料电池
生物柴油
沼气
燃料乙醇
纤维乙醇
乙醇
生物发电
垃圾发电
交换电
统计动态
新能源汽车政策
充换电财经
充换电政策
车联网技术
充电桩
充电站
换电站
行业人物
电动车电池
新能源汽车
新势力造车
燃料电池汽车
电动客车
电动汽车
电动车配套设备
海洋能
地热能
CDM
文档下载
当前位置:
中国能源资讯网
太阳能光伏
光伏招标
正文
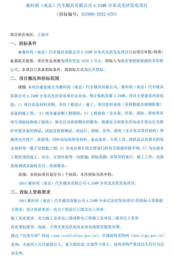
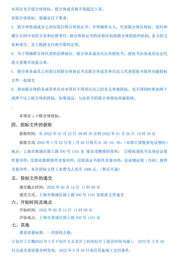
招标 | 赛科利(南京)汽车模具有限公司4.24MW分布式光伏发电项目招标公告
2022-01-21
来源:中国招标投标公共服务平台
分类:
光伏招标
未经允许不得转载:
中国能源资讯网
»
招标 | 赛科利(南京)汽车模具有限公司4.24MW分布式光伏发电项目招标公告
分享到
光伏EPC
光伏招标
分布式光伏
上一篇
为何总能出爆款,五菱透露四个关键词
下一篇
刚刚!中国华电原副总经理王宏志升任南方电网总经理
相关推荐
0.4525元/W!中煤1.13GW光伏治沙EPC项目公示中标候选人
中国能建天津电建中标乌兹别克斯坦纳沃伊综合能源300兆瓦光伏电站项目EPC总承包工程
550MW分布式光伏EPC,废止!
陕建股份中标35.71亿元光伏EPC项目
208GW!1-8月光伏逆变器排行榜!阳光、华为、时代电气、特变、上能、正泰、锦浪、固德威等领先!
400MW!云南绿能新能源开发有限公司第一批光伏组件集采招标
组件最低0.719元/W!54个EPC项目!本周5.59GW光伏招中标项目【光伏·周分析】
集中式,BC组件!国家能源集团133MW渔光互补EPC项目招标
国家能源局:正在加快组织制定非自然人户用分布式光伏项目场所租赁标准合同(范本)
中国能建联合体中标四川甘孜乡城正斗(三标)650兆瓦光伏EPC总承包工程
中国能建西南院中标四川甘孜乡城正斗(三标)650兆瓦光伏EPC总承包工程
国家能源局:进一步发挥分布式能源的调峰作用,推进源网荷储协同发展
18省分布式新规:2省自用比例80%以上,8省50%以上,5省暂不作要求
宁夏固原市:2025年第三季度分布式光伏可开放容量137.58MW
上海市松江区:推动可再生能源(光伏)建设发展
650兆瓦!中国能建中电工程中标四川甘孜乡城正斗(三标)光伏总承包工程
全国最大电解铝“源网荷储一体化”项目全容量并网
科士达、上能、特变、奥克斯入围!华电1.2GW逆变器集采项目候选人公示
资讯搜索
最新资讯
储能规模412.5MW/1650MWh!龙净环保拟投建源网荷储一体化能源站项目
2025-09-15
重磅!两部委力促新能源就近消纳、自用比例不低于60%!2025年10月起,价格、市场参与等配套政策落地!
2025-09-15
极电光能首席科学家M.K.Nazeeruddin教授荣膺“穆斯塔法科研技术奖”
2025-09-15
宁夏银川市公示1GW绿电园区光伏指标,宁夏国运中选
2025-09-15
全球第三大光伏电池龙头英发睿能,将亮相“国能网·第十届新能源产业年会”,角逐“钛能奖·2025年度光伏品牌榜”
2025-09-15
深耕本地化,尚唯斯以高适配逆变器赋能印度光伏市场
2025-09-15
热门标签
一棵松风电
静力试验
曼彻斯特大学
龙源西藏公司向区强基办捐太阳能手电筒
光伏大脑
氢在交通领域的作用
河南充电桩行业
2018年垃圾发电行业
卧龙英耐德
垃圾发电领域
垃圾发电股
工业视频内窥镜
最大海上风电场
单晶硅市场
地热电能
苏岭风电
新能源子母车
高效光伏电池片
电池采购项目
电站开发
西部氢能产业
宁夏储能
充电设施展
抗腐蚀塔筒
串式逆变器采购
波特兰项目
企业名单
可再生能源电价补助
河南省发改委
电解水绿氢