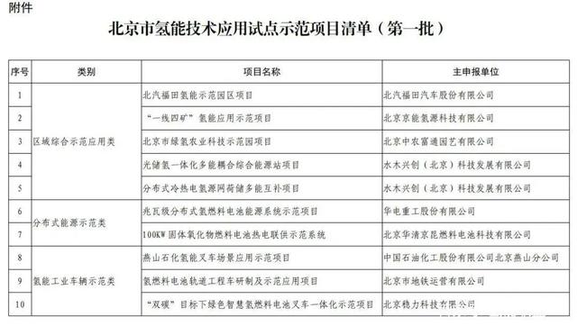
7月27日,北京市经济和信息化局对《北京市氢能技术应用试点示范项目清单(第一批)》进行公示,区域综合示范应用类、分布式能源示范类、氢能工业车辆示范类及其他类共15个项目上榜。

2021年8月9日,北京市经信局发布《关于征集氢能技术应用试点示范项目方案的通知》,目标为落实《北京市氢能产业发展实施方案(2021-2025年)》中打造氢能全场景示范应用工程的重点任务,推动氢能领域的多种先进技术路线与机制、模式创新的综合应用场景充分融合,遴选支持一批氢能技术应用试点示范项目方案。通过鼓励和支持各类产业主体积极参与,推动项目在北京市落地示范,通过先行先试、示范引领,探索形成可复制、可推广的新模式和新业态,在示范应用模式成熟后加快商业化推广,推动氢能有序融入经济社会各领域。
第一批示范项目分为区域综合示范应用类、分布式能源示范类、氢能工业车辆示范类及其他4大类别,共包含15个项目。其中,中国氢能联盟联席理事长单位中国石油化工股份有限公司子公司北京燕山分公司作为主申报单位有2个项目上榜,分别为“燕山石化氢能叉车场景应用示范项目”(氢能工业车辆示范类)、“燕山石化PEM电解水制氢示范项目”(其他类);中国氢能联盟会员单位北京京能科技有限公司子公司北京京能氢源科技有限公司作为主申报单位上榜的项目为“‘一线四矿’氢能应用示范项目”(区域综合示范应用类)。


中国能源资讯网


