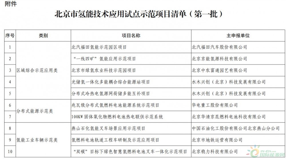
7月27日,北京市经济和信息化局公布《北京市氢能技术应用试点示范项目清单(第一批)》,第一批为区域综合示范应用类、分布式能源示范类、氢能工业车辆示范类及其他四大类别共15个项目上榜。
区域综合示范应用类有5个项目,分别为北汽福田氢能示范园区项目、“一线四矿”氢能应用示范项目、北京市绿氢农业科技示范园项目、光储氢一体化多能耦合综合能源站项目、分布式冷热电氢源网荷储多能互补项目。
分布式能源示范类有2个项目,分别为兆瓦级分布式氢燃料电池能源系统示范项目@KW 固体氧化物燃料电池热电联供示范系统。
氢能工业车辆示范类4个项目,分别为燕山石化氢能叉车场景应用示范项目、氢燃料电池轨道工程车研制及示范应用项目、“双碳”目标下绿色智慧氢燃料电池叉车一体化示范项目、氢能工业车辆(叉车)示范项目。
其他4个项目,燕山石化 PEM 电解水制氢示范项目、京津冀绿色交通一体化协同示范、北京市混凝土智慧氢能运输平台、垃圾填埋气高效转化分布式制绿氢技术用用示范项目。
北京市经济和信息化局关于对《北京市氢能技术应用试点示范项目清单(第一批)》进行公示的通知
各有关单位:
为推进氢能技术创新和应用模式推广,加快培育和发展氢能产业,根据《北京市经济和信息化局关于征集氢能技术应用试点示范项目方案的通知》要求,我局组织开展了氢能技术应用试点示范项目方案征集工作,经过项目梳理分类、形式审查、专家评审等环节,形成了基本具备实施条件的首批试点示范项目清单,现予以公示,请社会各界监督,如有异议,请在公示期内反馈意见。
公示时间:2022年7月27日至8月2日。
反馈渠道如下:
1.电子邮箱:lijinglong@jxj.beijing.gov.cn;
2.通讯地址:北京市通州区运河东大街57号北京市经济和信息化局材料产业处;
3.电话:010-55578308;
4.传真:010-55578301。
北京市经济和信息化局
2022年7月27日


中国能源资讯网


